MAX17291A具有低静态电流、较小的整体解决方案尺寸以及在整个负载范围内的高效率。MAX17291A是一款高度集成的升压转换器,设计用于需要高电压和微型解决方案尺寸的应用,例如传感器模块。它集成了电源开关、功率二极管和输出负载开关。该器件输出高达20V。负载开关在关断模式下关闭,真正断开负载与输入电压,从而最大限度地降低关断模式下的漏电流。该器件在连续导通模式 (CCM) 下工作的开关频率为1.0MHz。MAX17291A开关电流限制为1 A。它具有2.2 ms内置软启动时间,可最大限度地减小浪涌电流。该器件具有短路和热保护功能。
Analog Devices MAX17291A微功率升压转换器采用节省空间的6焊球WLP封装和8引脚TDFN封装,工作温度范围为-40°C至+125°C。
特性
- 输入静态电源电流:28μA
- 输出短路保护
- 过温保护
- CCM中恒定频率
- 真关断模式
- 关断电流:0.05μA
- 输出无反向电流
- 峰值效率达91%
- 输入电压范围:1.8V至5.5V
- 输出电压范围:5.5V至20V
- 电感器峰值电流限制:1A
- 工作温度范围:-40 °C至+125 °C
- TDFN8 (2.0mm x 2.0mm) 封装
- 无铅,符合RoHS指令
应用
- 便携式医疗设备
- 传感器电源
- 可穿戴设备
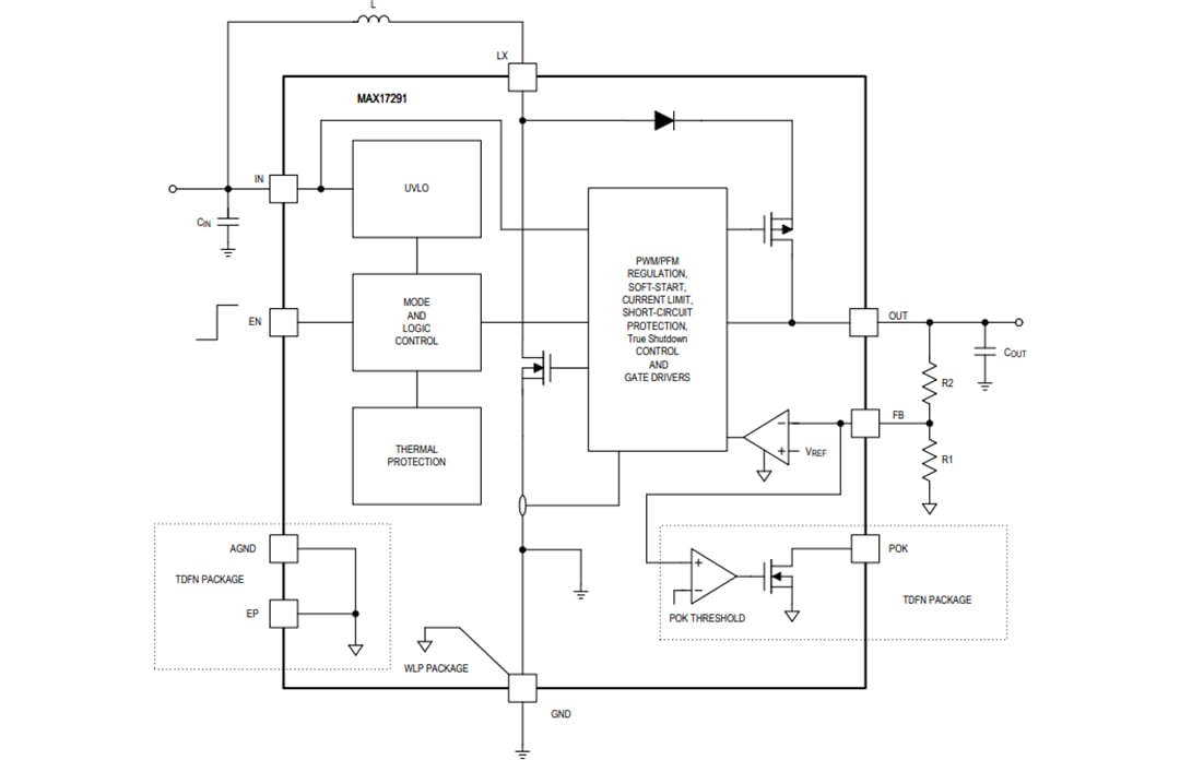
框图
典型应用电路
发布日期: 2020-11-04
| 更新日期: 2024-07-15

