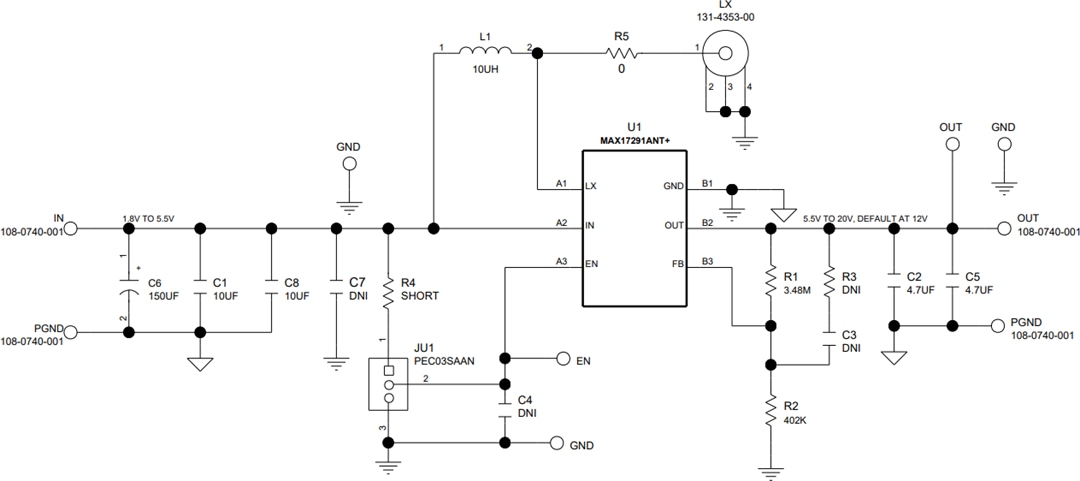
MAX17291EVK-WLP评估套件预装有Analog Devices MAX17291器件,采用6焊球WLP封装。
特性
- 评估采用WLP6封装(1.27mm x 0.87mm,0.4mm脚距)的MAX17291器件
- 输入电压范围:1.8V至5.5V
- 可配置输出电压:5.5V至20V
- 输入峰值电流:高达1A
- 经验证的的2层、1.5oz铜PCB布局
- 具有紧凑的解决方案尺寸
- 完全组装并经过测试
应用
- 便携式医疗设备
- 传感器电源
- 可穿戴设备
原理图
板布局
发布日期: 2020-11-04
| 更新日期: 2024-07-15

