Analog Devices / Maxim Integrated 美信 MAX17504 高效高压同步降压型转换器
美信MAX17504 高效高压同步降压型转换器带有采用 4.5V 到 60V 输入电压工作的双集成 MOSFET。可提供高达 3.5A 和 0.9V 到 90% VIN 输出电压。在输出电压范围内的内建补偿,免去了使用外部元件的必要。在 -40°C 到 +125°C 范围内,反馈调节精确度达 ±1.1%。该器件具有峰值-电流-模式控制架构,带有 MODE 特性,可用于在脉冲宽度调制、脉冲频率调制、或非连续导通模式等控制模式下操作器件。PWM 操作模式可提供各种负载下的恒定频率工作,适用于对开关频率敏感的应用。在操作上,PFM 可禁用负感应电流,并在轻负载下跳脉冲,实现高效率。DCM 可在比 PFM 模式更轻的负载条件下进行恒定频率工作,靠的是不跳脉冲,仅是禁用轻负载下的负感应电流。DCM 的工作效率处于 PWM 和 PFM 模式之间。The device features a peak-current-mode control architecture with a MODE feature that can be used to operate the device in pulse-width modulation (PWM), pulse-frequency modulation (PFM), or discontinuous mode (DCM) control schemes. PWM operation provides constant frequency operation at all loads, and is useful in applications sensitive to switching frequency. PFM operation disables negative inductor current and additionally skips pulses at light loads for high efficiency. DCM features constant frequency operation down to lighter loads than PFM mode, by not skipping pulses, but only disabling negative inductor current at light loads. DCM operation offers efficiency performance that lies between PWM and PFM modes.
See MAX17504 3.3V Output Evaluation Kit
See MAX17504 5V Output Evaluation Kit
特性
- Eliminates to reduce cost
- No schottky-synchronous operation for high efficiency
- Internal compensation for stable operation at any output voltage
- Reduce number of DC-DC regulators to stock
- Wide 4.5V to 60V input voltage range
- 0.9V to 90% VIN output voltage
- Delivers up to 3.5A over temperature
- 200kHz to 2.2MHz Adjustable frequency with external synchronization
- Available in a 20-pin, 5mm x 5mm TQFN package
- Reduce power dissipation
- Peak efficiency >90%
- PFM and DCM Modes for high light-load efficiency
- Shutdown current = 2.8µA (typ)
- Operate reliably
- Hiccup-mode current limit and autoretry startup
- Built-in output voltage monitoring—(open-drain active-low RESET pin)
- Resistor programmable EN/UVLO threshold
- Adjustable soft-start and pre-biased power-up
- -40°C to +125°C Operation
应用
- Base station power supplies
- Distributed supply regulation
- General-purpose point-of-load
- High-voltage single-board systems
- Industrial power supplies
- Wall transformer regulation
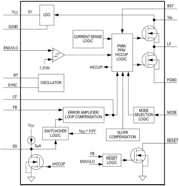
Block Diagram
