The Analog Devices MAX17526x 6A Current Limiters are available in a 5mm x 5mm TQFN20 package with an exposed pad for enhanced thermal performance. The devices operate over a -40°C to +125°C extended temperature range.
特性
- 强大的保护功能缩短了系统停机时间
- 宽输入电源范围:+5.5V至+60V
- 有源功率限制,可保护电源或负载
- 可编程输入过压最高可设为40V
- 负输入故障容限(带外部NFET)
- 反向电流保护(带外部NFET)
- 内置低RONNFET(典型值为30mΩ)
- 快速启动和掉电恢复
- 启动时连续限流
- 热折返限流
- 设计灵活,可最大限度地重复使用并尽可能减少重新认证
- 可调UVLO和OVLO阈值
- 在整个温度范围内,对0.6A至6.0A电流可实现±8.5%精度的可编程限流
- 可编程过流响应:连续、自动重试和闭锁模式
- 逻辑电平和高压使能输入(EN和HVEN)
- 受保护的外部NFET栅极驱动
- 较小的解决方案占位
- 20引脚5mm x 5mm TQFN-EP封装
- 集成式NFET,可满足共用保护要求
应用
- 工业配电系统
- 控制和自动化
- 运动控制驱动器
- 人机界面
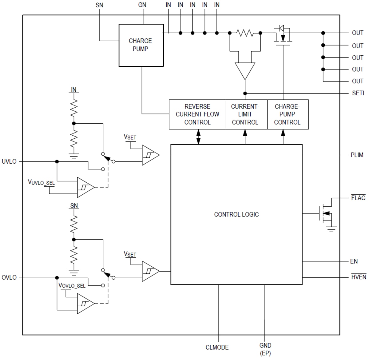
功能图
发布日期: 2018-08-31
| 更新日期: 2025-10-24

