The Analog Devices MAX17530 Synchronous Step-Down DC-DC Converters are available in 10-pin (3mm x 2mm) TDFN and 10-pin (3mm x 3mm) µMAX® packages.
特性
- 减少外部元件数量,降低总体成本:
- 无肖特基同步
- 有内部补偿,可适应任何输出电压
- 内置软启动
- 全陶瓷电容器、紧凑布局
- 减少直流-直流稳压器库存数量:
- 4V至42V宽输入电压范围
- 0.8V至0.9 x VIN输出
- 100KHz至2.2MHz的可调开关频率,可实现与外部的同步
- 降低功率耗散:
- 22μA静态电流
- 峰值效率:高于90%
- PFM模式提高了轻负载效率
- 1.2μA关断电流
- 在恶劣环境中可靠工作:
- 峰值电流限值保护
- 内置输出电压监控(低电平有效的RESET)
- 可编程EN/UVLO阈值
- 单调启动至预偏置负载
- 过热保护
- 工作温度范围:-40°C至125°C
应用
- 电池供电设备
- 高电压LDO替代品
- HVAC和楼宇控制
- 工业传感器和过程控制
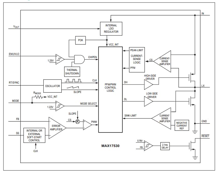
MAX17530转换器框图
View Results ( 3 ) Page
| 物料编号 | 数据表 | 描述 | 封装 / 箱体 | 输出电压 | 开关频率 |
|---|---|---|---|---|---|
| MAX17530AUB+ | ![]() |
开关稳压器 42V, 25mA, Ultra-Small, High-Efficiency, Synchronous Step-Down DC-DC Converter with 22 A No-Load Supply Current | uMAX-10 | 800 mV to 37 V | 2.08 MHz |
| MAX17530ATB+T | ![]() |
开关稳压器 42V, 25mA, Ultra-Small, High-Efficiency, Synchronous Step-Down DC-DC Converter with 22 A No-Load Supply Current | TDFN-EP-10 | 800 mV to 37 V | 2.08 MHz |
| MAX17530AUB+T | ![]() |
开关稳压器 42V, 25mA, Ultra-Small, High-Efficiency, Synchronous Step-Down DC-DC Converter with 22 A No-Load Supply Current | uMAX-10 | 800 mV to 37.8 V | 100 kHz to 2.2 MHz |
发布日期: 2016-08-31
| 更新日期: 2023-04-12


