特性
- Reduces external components and total cost
- No Schottky-synchronous operation
- Internal compensation for any output voltage
- Built-in soft-start
- All-ceramic capacitors, compact layout
- Reduce number of DC-DC regulators to stock
- Wide 4.5V to 42V or 60V input
- Adjustable 0.9V to 0.9 x VIN output
- 100KHz to 2.2MHz adjustable switching frequency with external synchronization
- Reduces power dissipation
- Peak efficiency > 95%
- PFM/DCM modes enable enhanced light-load efficiency
- Auxiliary bootstrap LDO for improved efficiency
- 3.5µA shutdown current
- Operates reliably in adverse industrial environments
- Hiccup or latchoff mode overload protection
- Dl to lx short detection feature
- Built-in output voltage monitoring with reset
- Programmable EN/UVLO threshold
- Monotonic startup into pre-biased load
- Over-temperature protection
- -40°C to +125°C operation
应用
- Industrial power supplies
- Distributed supply regulation
- Base station power supplies
- Wall transformer regulation
- High-voltage single-board systems
- General-purpose point-of-load
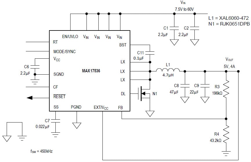
MAX17536 Application Circuit
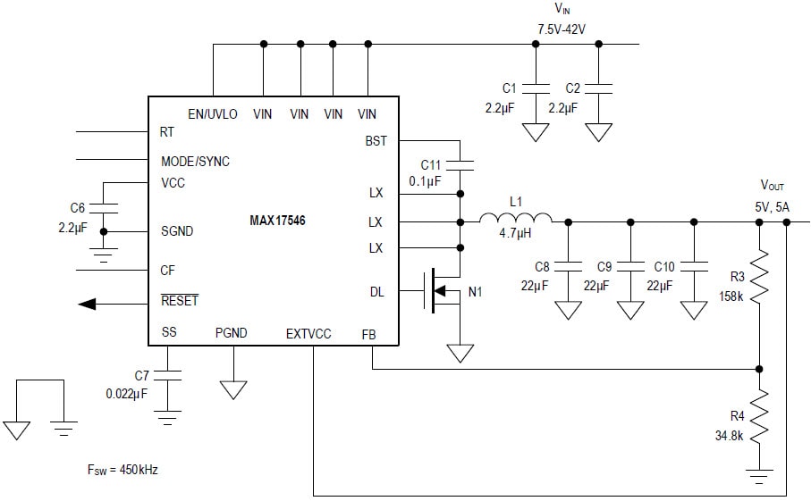
MAX17546 Application Circuit
发布日期: 2016-04-04
| 更新日期: 2023-04-13

