Analog Devices / Maxim Integrated MAX17536开关稳压器
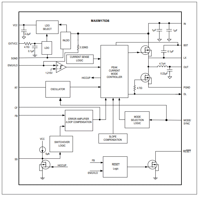
Maxim Integrated MAX17536开关稳压器是一款简单易用的降压电源模块。MAX17536稳压器在高效散热型SiP封装中结合了开关电源控制器、双N通道MOSFET电源开关和全屏蔽电感器。该款开关稳压器在4.5V至60V的宽输入电压范围内工作,提供高达4A的连续输出电流。MAXM17536稳压器可在脉宽调制 (PWM)、脉冲频率调制 (PFM) 或非连续导通模式 (DCM) 等各种控制方法下工作。典型应用包括测试与测量设备、分布式电源调节、FPGA和DSP负载点调节、暖通空调和楼宇控制系统。特性
- Reduce design complexity, manufacturing risks, and time-to-market:
- Integrated synchronous step-down DC-DC converter
- Integrated inductor
- Integrated FETs
- Integrated compensation components
- Saves board space in space-constrained applications:
- Complete integrated step-down power supply in a single package
- 9mm x 15mm x 4.32mm small profile SiP package
- Simplified PCB design with minimal external BOM components
- Operates reliably in adverse environments:
- Integrated thermal protection
- Hiccup mode overload protection
- RESET output-voltage monitoring
- Offers flexibility for power-design optimization:
- 4.5V to 60V wide input-voltage range
- 0.9V to 12V output-voltage adjustable range
- Adjustable frequency with external frequency synchronization (100kHz to 2.2mHz)
- PWM, PFM, or DCM current-mode control
- Programmable Soft-Start
- Auxiliary bootstrap LDO for improved efficiency
- Optional programmable EN/UVLO
应用
- 测试与测量设备
- 分布式电源调节
- FPGA和DSP负载点调节器
- 基站负载点稳压器
- 暖通空调和楼宇控制系统
典型应用电路
引脚配置示意图
功能图
发布日期: 2019-11-19
| 更新日期: 2023-05-04
