Analog Devices / Maxim Integrated MAX17543/44/45 降压直流-直流转换器
美信 MAX17543/44/45 高效同步降压型直流-直流转换器是集成了 MOSFET 的高效率、高压、同步降压型直流-直流转换器,采用 4.5V 到 42V 的输入进行工作。该转换器可提供 1.7A, 2.5A 或 3.5A 的电流,并产生从 0.9V 到高达 0.9 倍 VIN 的输出电压。在 -40°C 到 +125°C 的范围内,反馈(FB)电压精确到 ±1.1% 以内。MAX17543/44/45 采用峰值电流模式控制。该器件可采用脉宽调制(PWM)、脉冲频率调制(PFM)、或断续导通模式等控制方式工作。特性
- Reduces external components and total cost
- No schottky-synchronous operation
- Internal compensation for any output voltage
- Built-in soft-start
- All-ceramic capacitors, compact layout
- Reduces number of DC-DC regulators to stock
- Wide 4.5V to 42V input
- Adjustable 0.9V to 0.9 x VIN output
- 100kHz to 2.2MHz Adjustable switching frequency with external synchronization
- Reduces power dissipation
- Peak efficiency > 90%
- PFM/DCM Enables enhanced light-load efficiency
- 2.8μA Shutdown current
- Operates reliably in adverse industrial environments
- Peak current-limit protection
- Built-in output voltage monitoring with RESET
- Programmable EN/UVLO threshold
- Monotonic startup into prebiased load
- Overtemperature protection
- -40°C to +125°C Operation
应用
- Industrial power supplies
- Distributed supply regulation
- High-voltage single-board systems
- Base station power supply
- General-purpose point-of-load
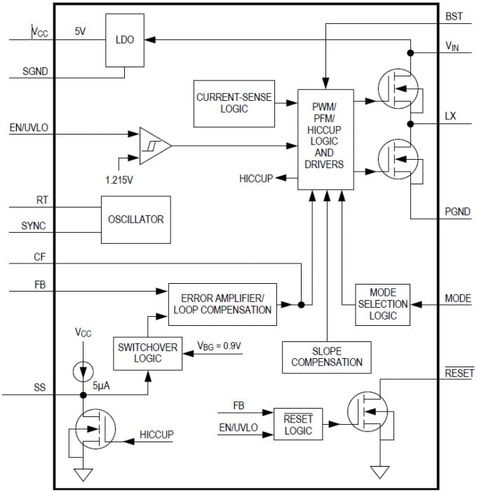
Block Diagram
View Results ( 6 ) Page
| 物料编号 | 数据表 | 系列 | 描述 | 输出电流 | 开关频率 |
|---|---|---|---|---|---|
| MAX17544ATP+ | ![]() |
MAX17544 | 开关稳压器 4.5V 42V, 3.5A, High-Efficiency, Synchronous Step-Down DC-DC Converter with Internal Compensation | 3.5 A | 2.2 MHz |
| MAX17543ATP+ | ![]() |
MAX17543 | 开关稳压器 2.5A, 60V, Synchronous Buck Regulator | 2.5 A | 100 kHz to 2.2 MHz |
| MAX17543ATP+T | ![]() |
MAX17543 | 开关稳压器 2.5A, 60V, Synchronous Buck Regulator | 2.5 A | 100 kHz to 2.2 MHz |
| MAX17544ATP+T | ![]() |
MAX17544 | 开关稳压器 4.5V 42V, 3.5A, High-Efficiency, Synchronous Step-Down DC-DC Converter with Internal Compensation | 3.5 A | 100 kHz to 2.2 MHz |
| MAX17545ATP+ | ![]() |
MAX17545 | 开关稳压器 4.5V 42V, 1.7A, High-Efficiency, Synchronous Step-Down DC-DC Converter With Internal Compensation | 1.7 A | 2.2 MHz |
| MAX17545ATP+T | ![]() |
MAX17545 | 开关稳压器 4.5V 42V, 1.7A, High-Efficiency, Synchronous Step-Down DC-DC Converter With Internal Compensation | 1.7 A | 2.2 MHz |
发布日期: 2014-10-23
| 更新日期: 2023-04-12

