Analog Devices / Maxim Integrated MAX17550/51 同步降压直流-直流转换器
美信 MAX17550/51 高效同步降压型直流-直流转换器集成了采用 4V 到 60V 输入电压工作的 MOSFET。这些转换器可提供 25mA 或 50mA 电流,并产生从 0.8V 到高达 0.9 倍 VIN 的输出电压。在 -40°C 到 +125°C 的范围内,反馈(FB)电压精确到 ±1.75% 以内。MAX17550/51 采用峰值电流模式控制。该器件可工作于脉宽调制(PWM)或脉冲频率调制(PFM)模式下。该器件有 10 引脚(3mm x 2mm) TDFN 和 10 引脚(3mm x 3mm) μMAX® 封装形式。特性
- Reduces external components and total cost
- No schottky-synchronous
- Internal compensation for any output voltage
- Built-in soft-start
- All-ceramic capacitors, compact layout
- Reduces number of DC-DC regulators to stock
- Wide 4V to 60V input
- Adjustable 0.8V to 0.9 x VIN output
- 100kHz to 2.2MHz Adjustable switching frequency with external synchronization
- Reduces power dissipation
- 22μA Quiescent current
- Peak efficiency >90%
- PFM Enables enhanced light-load efficiency
- 1.2μA Shutdown current
- Operates reliable in adverse environments
- Peak current-limit protection
- Built-in output-voltage monitoring RESET
- Programmable EN/UVLO threshold
- Monotonic startup into prebiased load
- Overtemperature protection
- -40°C to +125°C Operation
应用
- Industrial sensors and process control
- High-Voltage LDO replacement
- Battery-powered equipment
- HVAC and building control
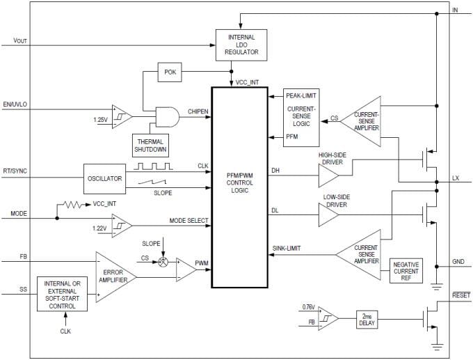
Block Diagram
View Results ( 6 ) Page
| 物料编号 | 数据表 | 封装 / 箱体 | 输出电流 | 系列 |
|---|---|---|---|---|
| MAX17550ATB+T | ![]() |
TDFN-EP-10 | 25 mA | MAX17550 |
| MAX17551ATB+T | ![]() |
TDFN-EP-10 | 50 mA | MAX17551 |
| MAX17551AUB+T | ![]() |
uMAX-10 | 50 mA | MAX17551 |
| MAX17550AUB+ | ![]() |
uMAX-10 | 25 mA | MAX17550 |
| MAX17551AUB+ | ![]() |
uMAX-10 | 50 mA | MAX17551 |
| MAX17550AUB+T | ![]() |
uMAX-10 | 25 mA | MAX17550 |
发布日期: 2014-10-22
| 更新日期: 2023-04-17

