Analog Devices / Maxim Integrated MAX17577和MAX17578直流-直流转换器
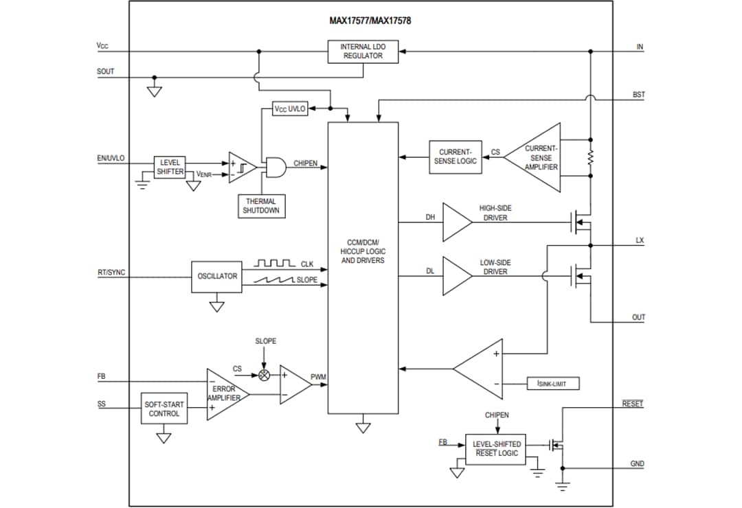
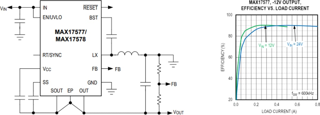
Analog Devices MAX17577和MAX17578直流-直流转换器是高效率、高电压、反相、Himalaya同步直流-直流转换器,集成了MOSFET和内部补偿功能。这些器件生成-0.9V至-36V输出电压 (VOUT),可在4.5V至 (60V - |VOUT|)宽输入电压范围内提供高达1A负载电流。MAX17577和MAX17578均采用峰值电流模式控制架构。MAX17577可在各种负载下以连续导通模式 (CCM) 工作,从而以恒定频率运行。MAX17578可在断续导通模式 (DCM) 下工作,从而在轻负载时实现出色的效率。最短导通时间可提高开关频率,缩减解决方案尺寸。MAX17577和MAX17578支持EN/UVLO、低电平有效RESET和RT/SYNC引脚由以系统接地为基准的信号驱动,无需外部电平转换器电路。反馈电压调节精确度在-40°C至+125°C范围内为±1.3%。Analog Devices MAX17577和MAX17578直流-直流转换器采用紧凑型3mm x 3mm TDFN12封装。
特性
- 减少外部元件数量,降低总体成本
- 同步运行
- 全陶瓷电容器、紧凑布局
- 内部环路补偿
- 系统接地参考I/O引脚(EN/UVLO、低电平有效RESET)
- 灵活地支持系统中的多个电源轨
- 可调节输出电压范围:-0.9V至-36V
- 宽输入电压范围:4.5V至 (60V - |VOUT|)
- 输出电流高达1A
- 400kHz至2.2MHz可调频率,可实现与外部时钟同步
- 降低功耗
- 90.6%峰值效率
- DCM,可实现出色的轻负载效率
- 6.2µA关断电流
- 在恶劣工业环境中可靠工作
- 断续模式过载保护
- 可调软启动
- 从预偏置输出电压单调启动
- 内置输出电压监控(低电平有效RESET)
- 可编程EN/UVLO阈值
- 过温保护
- 环境工作温度范围:−40°C至+125°C
- 结温范围:-40°C至+150°C
- 3mm x 3mm TDFN12封装
应用
- 工业控制电源
- 通用负载点
- 栅极驱动电路
- 运动控制
- 壁式变压器调节
- 高压单板系统
典型应用电路
框图
发布日期: 2021-01-12
| 更新日期: 2023-04-14
