Analog Devices / Maxim Integrated MAX17595-97 峰值电流模式控制器
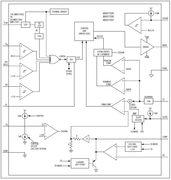
Maxim Integrated MAX17595/MAX17596/MAX17597峰值电流模式控制器包含设计宽输入电压回扫式和升压型稳压器所需的所有电路。MAX17595为通用输入AC-DC转换器和电信DC-DC(36V–72V输入范围)电源提供经过优化的输入升降阈值。MAX17596提供适合低压DC-DC应用(4.5V–36V输入范围)的升降阈值。MAX17597提供执行升压转换器控制器所需的所有电路。所有三种控制器都包含外部n沟道MOSFET所需的内置栅极驱动器。这些Maxim器件装配了一个具有1%准确参考的内部错误放大器,在执行时十分有用,无需外部参考。特性
- Peak current mode offline (universal input AC) and telecom (36V to 72V) flyback controller (MAX17595)
- Peak-current-mode DC-DC flyback controller (4.5V to 36V input range) (MAX17596)
- Peak-current-mode nonsynchronous boost PWM controller (4.5V to 36V input range) (MAX17597)
- Current mode control provides an excellent transient response
- Low 20μA startup supply current
- 100kHz to 1MHz Programmable switching frequency
- Programmable frequency dithering for low-EMI spread-spectrum operation
- Switching frequency synchronization
- Adjustable current limit with external current-sense resistor
应用
- Universal input offline AC-DC power supplies
- Wide-range DC-input flyback/boost battery chargers
- Battery-powered applications
- Industrial, telecom, and automotive applications
视频
- MAX17595 Evaluation Kit
Maxim Integrated MAX17595 Evaluation Kit is a demonstration platform for the MAX17595 Peak Current-Mode Controller. The Evaluation Kit provides an example application circuit, allowing rapid prototyping when incorporated into existing designs.
Block Diagram
发布日期: 2013-01-09
| 更新日期: 2023-04-13
