Analog Devices / Maxim Integrated MAX17598/99 电流模式 PWM 控制器
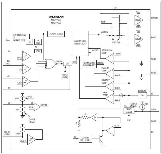
Maxim Integrated MAX17598 / MAX17599 低 IQ、有源箝位电流模式 PWM控制器包含设计宽输入范围、隔离/非隔离正激转换器所需的所有控制电路,适用于工业电源应用。MAX17598设计用于通用输入(整流后85V AC-265V AC)或电信(-36V DC--72V DC)电源。MAX17599优化用于低压工业电源(4.5V DC-30V DC)。这些Maxim Integrated器件包含一个AUX驱动器,驱动辅助MOSFET(钳位开关),用于构建正激转换器的有源箝位变压器复位拓扑。这种复位拓扑结构具有多项优势,包括降低了开关的电压应力,由于允许较大的通量振幅较大而减小了变压器尺寸,由于去除了耗散缓冲电路而提高工作效率。AUX与主驱动器支架的可编程停滞时间功能可实现零电压转换(ZVS)。特性
- Active-clamp peak-current-mode forward PWM controller
- 20µA Startup current in UVLO
- Programmable input undervoltage lockout
- Programmable input overvoltage protection
- Programmable 100kHz to 1MHz switching frequency
- Switching frequency synchronization up to 1.2MHz
- Programmable frequency dithering for low EMI spread-spectrum operation
- Programmable dead time
- Adjustable soft-start
- Programmable slope compensation
- Fast cycle-by-cycle peak-current-limit 40ns typical propagation delay
- 70ns Internal leading-edge current-sense blanking
- Hiccup-mode-output short-circuit protection
- Soft-stop for well-controlled clamp capacitor discharge
- Negative current limit to limit clamp-switch clamp capacitor and transformer reverse current
应用
- Industrial power supplies
- Isolated battery chargers
- Servers and embedded computing
- Telecom and datacom power supplies
Block Diagram
发布日期: 2013-01-10
| 更新日期: 2023-04-13
