MAX17613器件具有高达3A的可编程限流保护特性,可控制启动时的浪涌电流,同时在输出端进行高电容充电。通过在SETI引脚和GND之间连接一个电阻,可对限流阈值进行编程。在器件电流达到编程阈值后,器件通过调制FET电阻防止电流进一步增加。该器件可以进行编程以在限流条件下采用三种不同的工作模式:自动重试、连续或锁定模式。SETI引脚上出现的电压与流经器件的瞬时电流成正比,并可由ADC读取。
MAX17613有三种型号可供选择。MAX17613A具有OV、UV和反向电压保护特性。MAX17613B具有OV和UV保护特性。MAX17613C具有反向电压保护特性。三款器件均具有热关断保护特性,可防止功耗过高。
MAX17613A、MAX17613B和MAX17613C均采用紧凑的20引脚TQFN-EP封装,并具有40°C至+125°的较宽工作温度范围。
特性
- 强大的保护特性缩短了系统停机时间
- 宽输入电源范围:+4.5V至+60.0V
- 在高达35.0V输入电源电压下,无需TVS即可支持热插拔
- 负电压输入容差高达-65.0V
- 低RON:130mΩ(典型值)
- 反向电流阻断保护
- 热过载保护
- 可编程启动消隐时间
- -40°C至+125°C扩展温度范围
- MAX17613A支持OV、UV和反向电压保护
- MAX17613B支持OV和UV保护
- MAX17613C支持反向电压保护
- 设计灵活,可重复利用并减少了重复认证的必要
- 可调节OVLO和UVLO阈值
- 可编程正向电流限制:
- 0.15A至3.0A,精度为±3.5%
- 整个温度范围内的精度
- 可编程过流故障响应:自动重试、连续和闭锁模式
- 平滑电流转换
- 节约了电路板空间,减少了外部BOM数量
- 封装类型:20引脚TQFN-EP封装集成FET
- 封装尺寸:4mm x 4mm
- 无铅、符合RoHS指令的封装
应用
- 传感器系统
- 状态监控
- 工厂传感器
- 过程检测
- 称重和配料系统
- 工业应用,如PLC、网络控制模块、电池供电模块
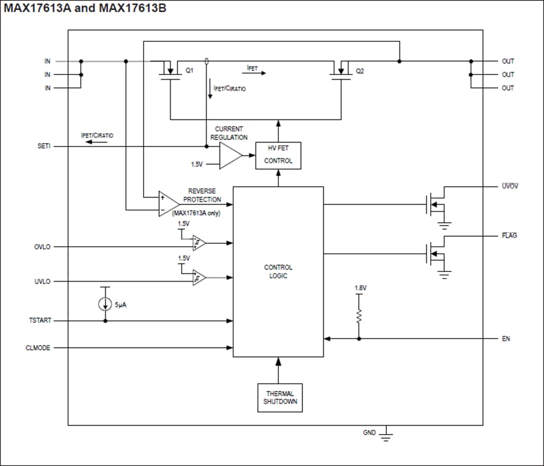
MAX17613A和MAX17613B框图
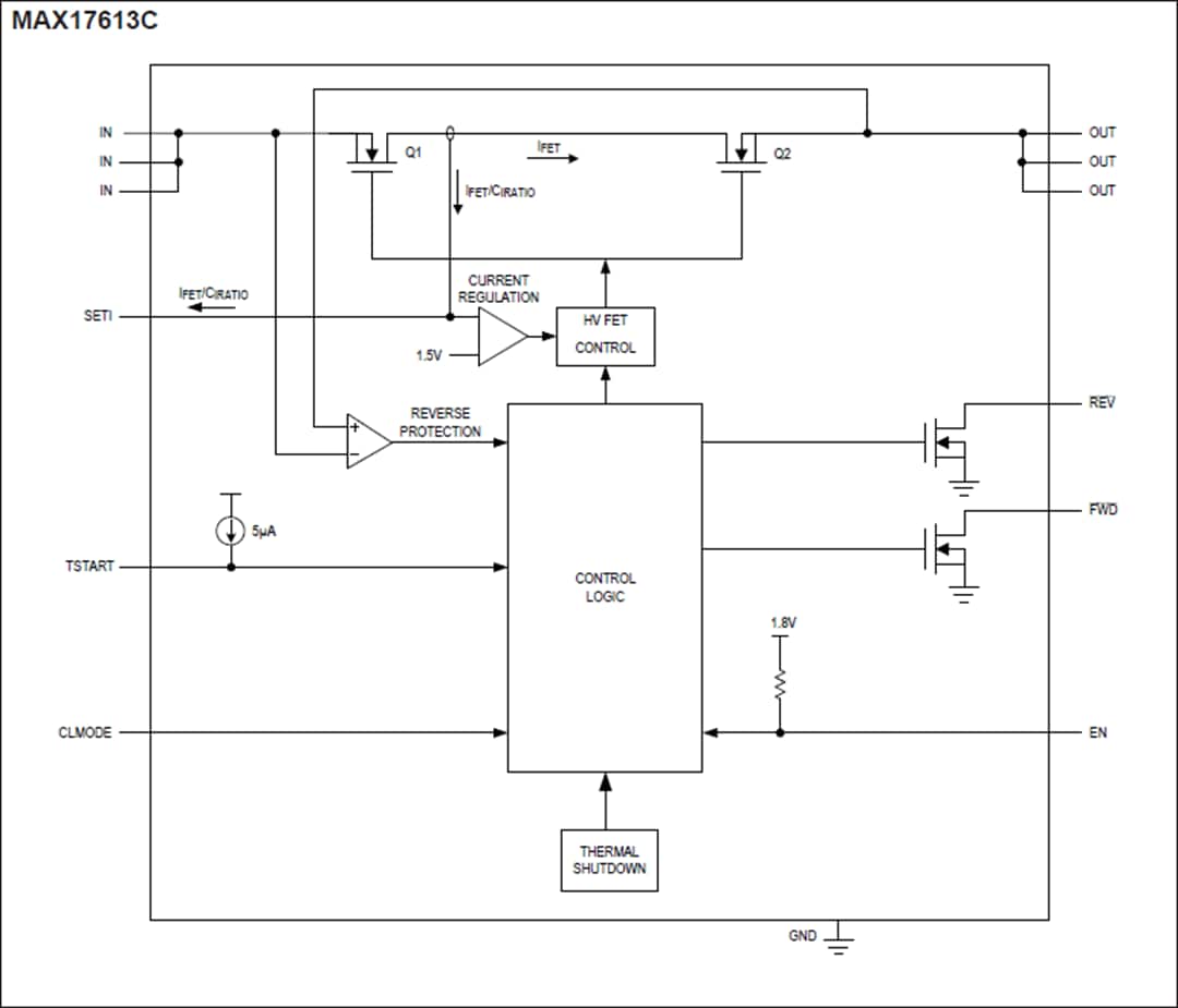
MAX17613C框图
MAX17613A和MAX17613B应用电路
MAX17613C应用电路
发布日期: 2019-05-08
| 更新日期: 2023-04-17

