Analog Devices / Maxim Integrated MAX17615限流器
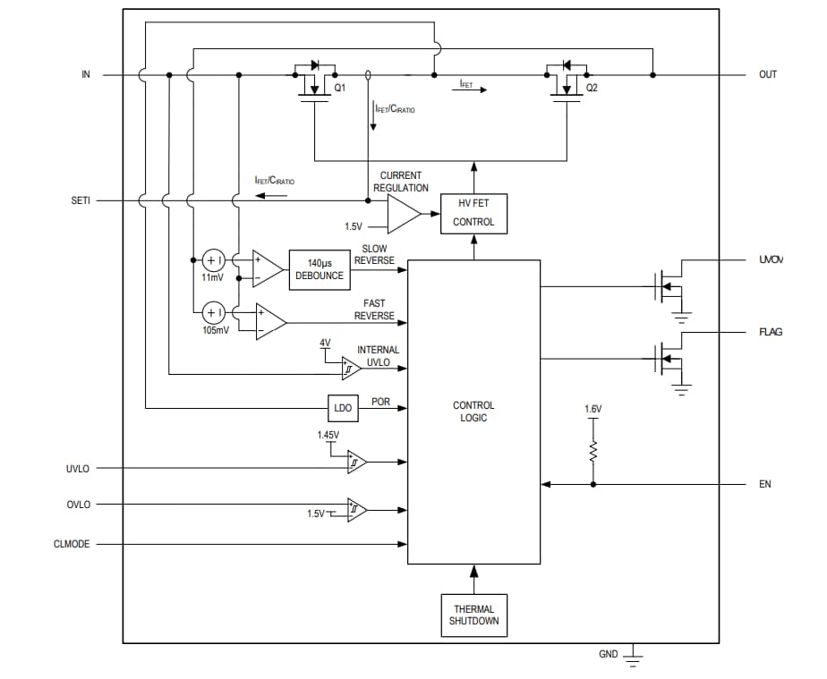
Analog Devices MAX17615限流器是过压和过流保护器件,设计用于调整系统免受正负输入故障的保护边界。MAX17615可防止高达+60V和-65V的故障以及高达250mA输出负载电流。Analog Devices MAX17615限流器设有两个串联的内部MOSFET,累积RON低至1.42ΩΩ(典型值)。这些限制器完全阻断负输入电压。此外,该器件还可承受意外反向极性输出电压连接,耐受能力高达–(65V至VIN)V。输入欠压保护可以在4.25V至59V范围内编程设定,而过压保护可以在5.5V至60V范围内独立编程设定。MAX17615的内部欠压闭锁下降阈值设置为4V(典型值)。Analog Devices MAX17615限流器由主监控系统通过EN引脚启用或禁用。该系统提供开关操作,以打开或关闭连接负载的供电。
特性
- 强大的保护特性缩短了系统停机时间
- 宽输入电源电压范围:+4.25V至+60V
- 热插拔容差,无需TVS,可承受高达35V输入电源电压
- 负输入容差:-65V
- 负输出容差:-(65至VIN)V
- 低RON:1.42Ω(典型值)
- 反向电流阻断保护
- 热过载保护
- 扩展温度范围:-40°C至+125°C
- 较小的解决方案占位
- 10引脚3mm x 3mm TDFN封装
- 集成FET
- 设计灵活,可最大限度地重复使用并尽可能减少重新认证
- 可调节OVLO和UVLO阈值
- 可编程正向限流值:10mA至20mA,精度为±6%;20mA至250mA,整个温度范围内的精度为±5%
- 可编程过流故障响应:自动重试、连续和闭锁模式
- 平滑电流转换
应用
- 传感器系统
- 条件监测
- 电池供电模块
- 过程仪表
- PLC
- 网络模块
简化应用图
功能图
发布日期: 2023-01-31
| 更新日期: 2023-04-12
