特性
- 采用全陶瓷电容器,布局紧凑
- 宽输入电压范围:4.5V至36V
- 可调输出电压范围:0.9V至90% VIN
- 在整个温度范围内提供高达1A的电流
- 400kHz至2.2MHz可调频率,可实现与外部时钟同步
- 采用16引脚、3mm x 3mm TQFN封装
- 关断电流:2.8µA
- 断续模式过载保护
- 可调节单调启动,提供预偏置输出电压
- 内置输出电压监控,带RESET
- 可编程EN/UVLO阈值
- 过热保护
- 工作温度范围:-40°C至+150°C
应用
- 工业控制电源
- 通用负载点
- 分布式电源调节
- 基站电源
- 壁式变压器调节
- 高压单板系统
框图
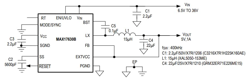
应用电路
发布日期: 2019-09-16
| 更新日期: 2023-04-22

