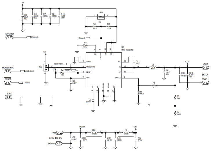
特性
- 输入电压范围:6.5V至36V
- 输出电压:5V
- 输出电流:高达1A
- 开关频率:400kHz
- 使能输入/UVLO输入,电阻可编程UVLO阈值
- 可调软启动时间
- 开漏RESET输出
- 过流和过温保护
套件示意图
View Results ( 3 ) Page
| 物料编号 | 数据表 | 描述 |
|---|---|---|
| MAX17630AEVKIT# | ![]() |
电源管理IC开发工具 Evkit for MAX17630A, 4.5V to 36V, 1A, Hi |
| MAX17630BEVKIT# | ![]() |
电源管理IC开发工具 Evkit for MAX17630B, 4.5V to 36V, 1A, Hi |
| MAX17630C5EVKIT# | ![]() |
电源管理IC开发工具 Evkit for MAX17630C, 4.5V to 36V, 1A, Hi |
发布日期: 2019-09-17
| 更新日期: 2023-04-22


