MAX17632采用峰值电流模式控制架构,并可采用强制脉宽调制 (PWM)、脉冲频率调制 (PFM) 或间断导电模式 (DCM) 工作。这使得在满载和轻载条件下达到高效率,实现最短导通时间,提高开关频率,缩减解决方案尺寸。MAX17632A/MAX17632B/MAX17632C在40°C至+125°C范围内的反馈电压调节精度为±1.2%。该器件采用16引脚(3x3mm) TQFN封装。
特性
- 降低功耗
- 峰值效率>90%
- PFM和DCM模块提高了轻负载效率
- 辅助电压自举电源 (EXTVCC),用于提高效率
- 2.8μA关断电流
- 减少直流-直流稳压器库存数量
- 4.5V-36V宽输入范围
- 可调输出范围:0.9V至90% VIN
- 温度范围内提供高达2A 的电流
- 400kHz至2.2MHz可调频率,可实现与外部时钟同步
- 采用16引脚3mmx3mm TQFN封装
- 减少外部元件数量,降低总体成本
- 无肖特基同步运行
- 内部补偿元件
- 全陶瓷电容器、紧凑布局
- 在恶劣工业环境中可靠工作
- 断续模式过载保护
- 可调节单调启动,提供预偏置输出电压
- 内置输出电压监控,带RESET
- 可编程EN/UVLO阈值
- 过热保护
- 工作温度范围:-40°C至+125°C
应用
- 工业控制电源
- 通用负载点
- 分布式电源调节
- 基站电源
- 壁式变压器调节
- 高压单板系统
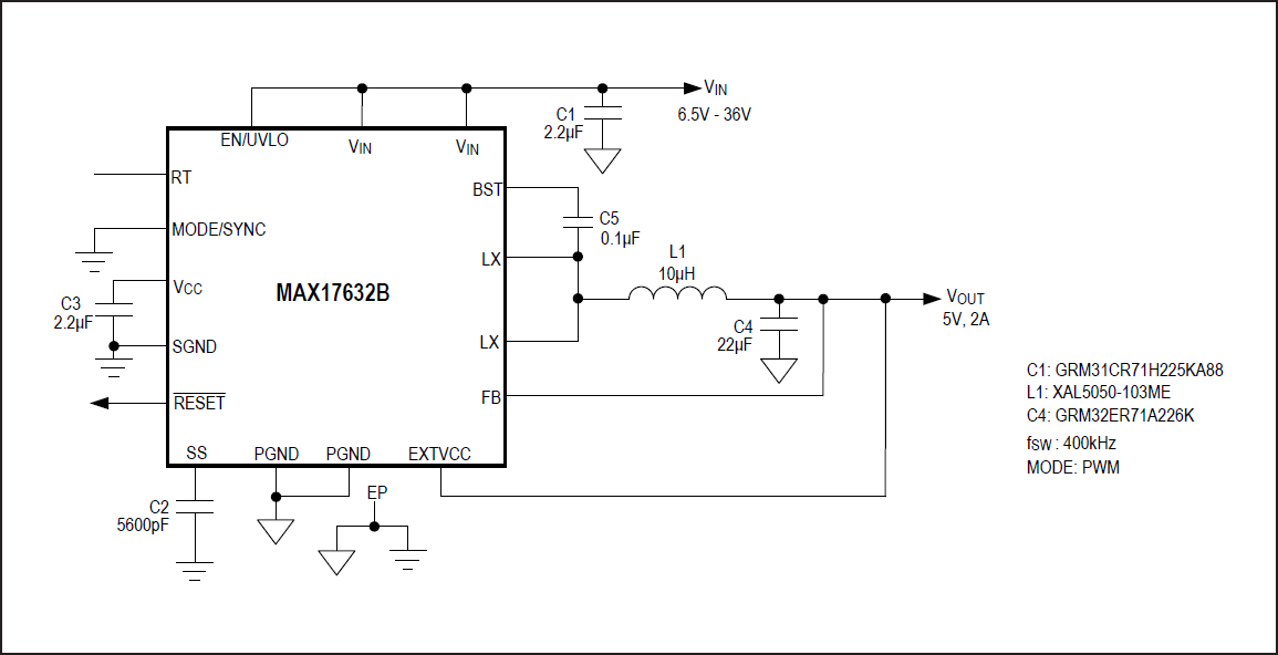
框图
发布日期: 2018-03-27
| 更新日期: 2023-04-11

