Analog Devices MAX17643降压直流-直流转换器采用峰值电流模式控制架构,以固定频率强制PWM模式工作。MAX17643的限流设置使转换器能够提供高达2A负载电流峰值。借助这些特性,MAX17643可支持脉冲负载应用,例如具有最小输出电压降的通信模块。
DI MAX17643具有极短导通时间,可提供高开关频率,解决方案尺寸更小,采用12引脚 (3mm x 3mm) TDFN封装。
特性
- 减少外部元件数量,降低总体成本
- 无肖特基同步运行
- 有内部补偿,可适应任何输出电压
- 全陶瓷电容器、紧凑布局
- 减少直流-直流稳压器库存数量
- 4.5V至60V的宽输入范围
- 可调输出电压范围:0.9V至 (0.9 × VIN)
- 峰值负载电流:高达2A
- 400kHz至2.2MHz的可调开关频率,可实现与外部的同步
- 降低功耗
- 峰值效率:91.6%
- 辅助电压自举LDO,用于提高效率
- 关断电流:4.65µA
- 在恶劣工业环境中可靠工作
- 断续模式过载保护
- 可调软启动
- 内置输出电压监控,带RESET
- 可编程EN/UVLO阈值
- 单调启动进入预偏置负载
- 过温保护
- 宽环境工作温度范围(-40°C至+125°C)/结温范围(-40°C至+150°C)
- 符合CISPR22 (EN55022) B类传导和辐射排放标准
应用
- 工业控制电源
- 通用负载点
- 分布式电源调节
- 基站电源
- 壁式变压器调节
- 高压单板系统
- 脉冲负载应用
- 通信模块
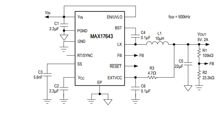
典型应用电路
发布日期: 2021-02-22
| 更新日期: 2023-04-14

