Analog Devices / Maxim Integrated MAX17673EVKIT评估套件
Maxim MAX17673EVKIT评估套件设计用于评估MAX17673 60V、1.5A高效同步降压转换器(具有集成、双路5V、1A降压转换器)。MAX17673EVKIT评估套件预设为5V输出,负载电流高达1.5A(高压 (HV) 降压转换器);预设为3.3V和1.8V输出,每个负载电流高达1A(低压 (LV) 降压转换器)。具有最佳效率和组件尺寸,HV降压转换器的设定工作频率为400kHz,LV降压转换器的设定工作频率为2MHz。HV降压转换器的输出连接到LV降压转换器的输入。MAX17673EVKIT评估套件均具有可调输入欠压闭锁和软启动功能(HV降压转换器)和电源正常 (POK_) 信号(所有三种降压转换器)。特性
- 三个同步直流-直流降压转换器输出,来自一个HV输入
- 7V至60V的宽输入范围(HV转换器)
- 可选外部电源输入连接,用于LV转换器(LVA为4.5V至5.5V,LVB为2.7V至5.5V)
- 可设定5V/1.5A输出(HV降压)和3.3V/1A和1.8V/1A输出(LV降压转换器)
- 400Khz开关频率(HV降压)和2MHz开关频率(LV降压)
- HV降压高效率93% (VINH=12V, VOUT=5V, 0.45A)。LV降压效率94%
- 可选的PWM和PFM工作模式
- 使能/UVLO输入,电阻可编程UVLO阈值(HV降压转换器)
- 可编程1ms软启动时间(HV降压转换器)和内部4096个时钟周期软启动时间(LV降压转换器)
- 独立电源正常 (POK_) 输出,用于三个转换器
- 过流和过热保护
- 薄型、表面贴装元器件
- 经过验证的PCB布局
- 完全组装并经过测试
必要设备
- 一个MAX17673EVKIT#评估套件
- 一个0V至60V DC、3A电源
- 一个负载电阻器,灌电流高达0.3A(5V时)
- 两个负载电阻器,灌电流分别高达1A(3.3V和1.8V)
- 数字万用表 (DMM)
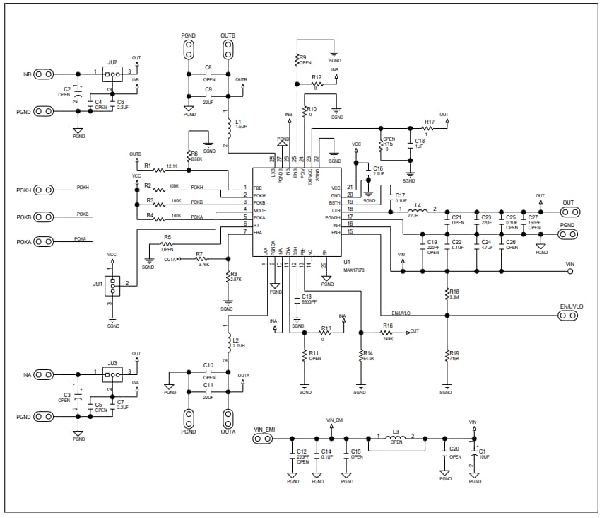
原理图
发布日期: 2019-02-08
| 更新日期: 2023-04-21
