Analog Devices / Maxim Integrated MAX17687评估套件

Maxim Integrated MAX17687评估套件是全面组装并经过测试的电路板,可演示MAX17687高效率iso-buck直流-直流转换器的性能。该评估套件使用一次侧反馈来调节输出电压,在16V至60V的宽输入电压范围内工作。MAX17687评估套件具有可在750mA电流下设置为12V的隔离输出,输出电压调节范围为10%。

特性

  • 输入电压范围:16V至60V
  • 在2V下具有750mA连续电流
  • EN/UVLO输入
  • 200kHz开关频率
  • 过流保护
  • 无光耦合器
  • 提供高达10W输出功率
  • 过热保护
  • 经过验证的PCB布局

推荐设备

• 一个15VDC至60VDC、1A电源
• 一个具有750mA灌电流能力的电阻负载
• 两个数字万用表 (DMM)

PCB布局

机械图纸 - Analog Devices / Maxim Integrated MAX17687评估套件

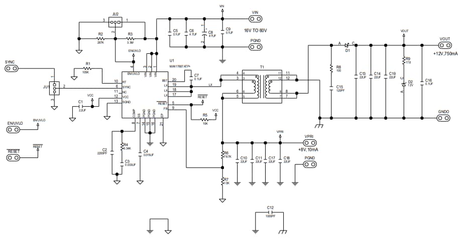
原理图

原理图 - Analog Devices / Maxim Integrated MAX17687评估套件
发布日期: 2019-05-27 | 更新日期: 2023-04-17