特性
- 支持ADI的电池管理UART协议
- 高达4MHz SPI接口
- 高达2Mbps的可编程UART波特率
- 3.3 V或5 V工作电压
- 超低静态电流
- 满足ASIL要求
- 符合AEC-Q100 Type 2标准
- 具有可编程中断的发射和接收缓冲器可对UART消息进行排队
- Manchester编码器和解码器降低了主机控制器的负担
- 工作温度范围:-40 °C至+105 °C
应用
- 电池管理系统 (BMS)
- 电动汽车或混合动力汽车 (EV/HEV)
- 储能系统 (ESS)
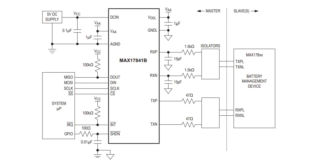
简化的工作电路
发布日期: 2020-02-17
| 更新日期: 2024-04-19

