该款12位模数转换器具有双通道和单端模拟输入,通过2:1多路复用器连接到ADC内核。MAX19777 ADC具有12位分辨率、2.2V至3.3V电源电压范围、2µA断电电流,在2.5µA/ksps时的功耗极低,在3Msps时具有6.2mW的低功耗。这些器件的工作温度范围为-40°C至125°C。该ADC采用8引脚晶圆级封装 (WLP),尺寸为0.857mm x 1.431mm。该器件非常适合用于便携式电池供电型数据采集应用、医疗仪器和汽车系统。
特性
- 3Msps转换速率,无流水线延迟
- 12位分辨率
- 2通道和单端模拟输入
- 低噪声72.5dB信噪比 (SNR)
- 电源电压:2.2V至3.3V
- 低功耗
- 6.2mW @ 3Msps
- 超低功耗(2.5μA/ksps时)
- 断电电流:2μA
- 兼容的串行接口:
- 串行外设接口 (SPI)
- 排队串行外设接口 (QSPI)
- MICROWIRE
- 尺寸:0.857mm x 1.431mm
- 8引脚WLP封装
- 工作温度范围:-40°C至125°C
应用
- 数据采集
- 便携式数据记录
- 医疗仪器
- 电池供电系统
- 通信系统
- 汽车系统
MAX19777功能图
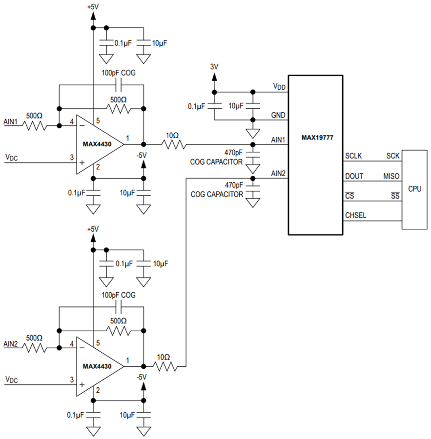
Application Circuit Diagram
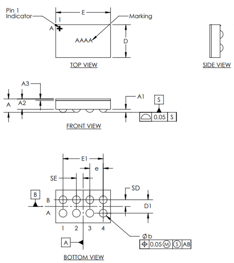
Dimensions
发布日期: 2018-06-22
| 更新日期: 2023-04-11

