Analog Devices MAX2000xE汽车用降压转换器提供5V、3.9V或3.3V固定输出电压,器件内部具有补偿功能,可实现出色的瞬态响应。开关频率选项为400kHz或2.1MHz。该器件具有15μA超低静态电流,可提供强制固定频率模式和跳跃模式。通过引脚可选 (SSEN) 扩频协助设计人员进行EMC管理。
MAX20004E/MAX20006E/MAX20008E采用小型3.5mm x 3.75mm、17引脚FC2QFN封装,仅需极少外部元件。
特性
- 多功能、小尺寸
- VIN 工作范围:3V至36V
- 跳跃模式下静态电流:15μA
- 同步DC-DC转换器,具有集成式FET
- 开关频率:400kHz或2.1MHz
- 固定内部软启动:5ms(默认值)
- 固定输出选项:3.3V/3.9V/5.0V
- 低压差操作:98%占空比
- RESET输出
- 高精度
- 输出电压精度:±2%
- 出色的负载瞬态性能
- 坚固耐用,适用于汽车环境
- 电流模式、强制PWM和跳跃操作
- 过热和短路保护
- 3.5mm x 3.75mm、17引脚FC2QFN封装
- 具有引脚可选扩频的对称引脚分配,可优化EMI性能
- 工作结温范围:-40°C至+150°C
- 承受40V负载突降
- 符合 AEC-Q100
应用
- 汽车中的负载点应用
- 分布式直流电源系统
- 导航与无线电随身设备
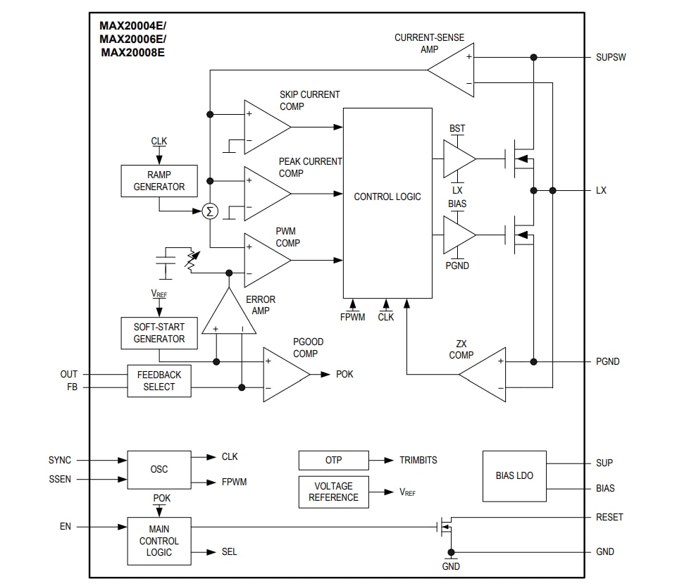
框图
发布日期: 2020-07-31
| 更新日期: 2024-06-19

