ADI MAX20028 PMIC控制器(OUT1)在高达36V的连续电压下工作,可防止高达42V的负载突降瞬变。该器件提供2.1MHz的引脚可选频率选项,或1.05MHz、525kHz、420kHz或350kHz的出厂设置频率。该低压、同步降压直流-直流转换器直接从OUT1运行,可提供高达3 A输出电流。MAX20028提供扩频使能输入 (SSEN),从而在需要时快速改进电磁干扰。
保护特性包括过热关断和过流限制。MAX20028的汽车工作温度范围为-40°C至+125°C,采用32引脚 (5mm x 5mm x 0.75 mm) 侧面可湿TQFN-EP封装。
特性
- 高效电压DC-DC控制器,可降低功耗
- 工作电源电压:3.5V至36V
- 引脚可选、固定或电阻分压器可调输出电压
- 350 kHz 至 2.1 MHz 操作
- DC-DC控制器启用时,静态电流为30μA
- 双路2.1MHz DC-DC转换器,带集成式FET,可节省空间
- OUT2和OUT3从OUT1进行级联,提高效率
- 输出电流:3A
- 输出电压:0.8 V至3.95 V
- 与MAX16993相比,COUT2 和COUT3 降低了25%
- 固定或电阻分压器-可调输出电压
- 180°异相工作
- 高精度,符合ASIL规范
- ±1% FB精度、±2%输出电压精度和±0.5% OV/UV精度
- 出色的负载瞬态性能
- 坚固耐用,适用于汽车环境
- 电流模式架构,具有强制PWM和跳跃工作模式
- 频率同步输入/输出可降低系统噪声
- 独立使能输入和RESET1输出
- 过热和短路保护
- 符合AECQ-100标准
应用
- 汽车
- 工业
- 高级驾驶辅助系统 (ADAS)
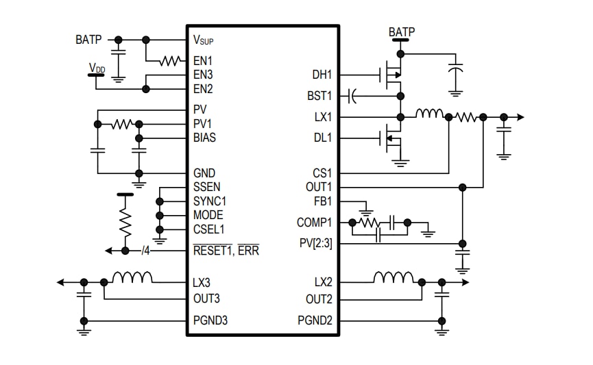
简化示意图
典型工作电路
发布日期: 2020-06-05
| 更新日期: 2024-05-29

