特性
- 带集成式MOSFET的同步直流-直流转换器:
- 输入电压范围:4.5V至72V
- 内部补偿
- 灵活性:
- 输出可调范围:0.8V至90%VIN
- 200kHz至2200kHz可调频率范围,可实现与外部时钟的同步
- 1.14A或1.6A可编程峰值电流限制
- RESET输出和EN输入(最大26V)简化了电源排序
- 保护功能和工作范围非常适合用于汽车应用:
- 可编程EN/UVLO阈值
- 可调节软启动和预偏置上电
- 热关断
- 汽车用温度范围:-40°C至125°C
- 符合AEC-Q100标准
- 可采用12引脚和3mm×3mm侧面可湿性TDFN封装,带裸露焊盘,以便散热
应用
- 汽车
- 48V系统
- 轻度混合应用
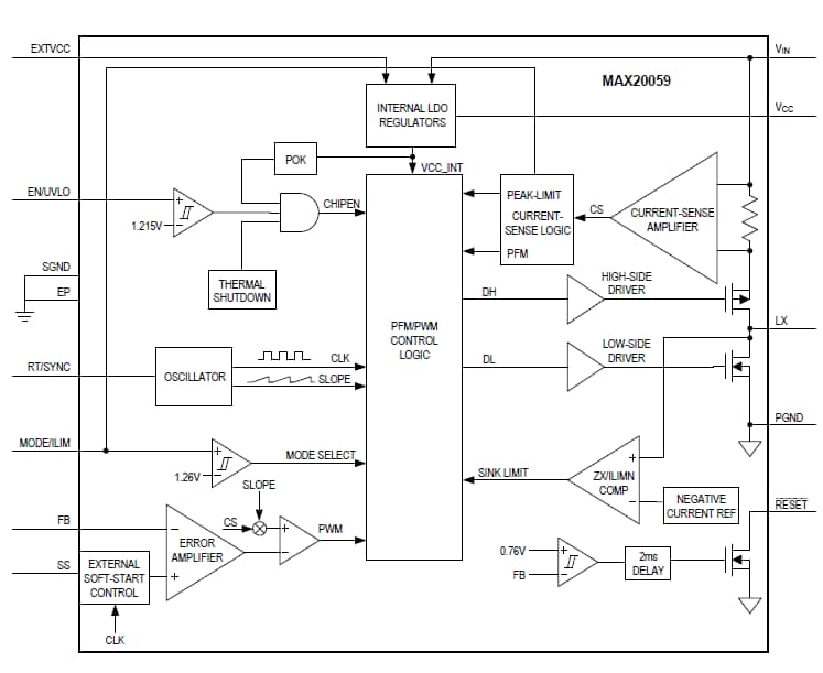
框图
典型应用电路
发布日期: 2019-08-02
| 更新日期: 2023-04-17

