特性
- 工作电压范围为6.5V至72V(48V额定输入)
- 符合严格的OEM模块功耗和性能规格
- 在400kHz开关频率下具有5V输出电压
- 输出电流高达1A,带可调峰值电流限制
- 快速调整峰值电流限制和模式选择的跳线
- 辅助电压自举LDO,用于提高效率
- 可调节软启动时间,带外部电容器
- 经过优化的应用布局和元件,用于快速实现设计
- 经过验证的PCB布局
- 完全组装并经过测试
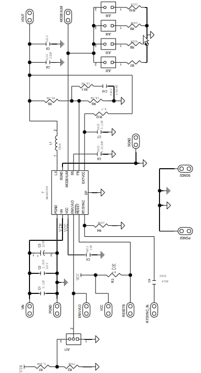
原理图
MAX20059评估套件PCB布局
发布日期: 2019-08-02
| 更新日期: 2023-04-17

