特性
- 同步直流-直流转换器,具有集成式FET
- MAX20075 = 0.6A IOUT
- 建议仅将该器件用于FPWM操作
- 20ns的最短导通时间 小尺寸解决方案可节省空间
- 2.1MHz频率
- 1V至10V可编程降压输出或5V/3.3V固定输出选项
- 固定2.5ms内部软启动
- 固定输出电压,输出精度为±2% (5V/3.3V);或者外部电阻可调(1V至10V)输出,精度为±1.5% FB
- 采用创新的电流模式控制架构,最大限度减少了占用的总电路板空间和BOM数量
- PGOOD输出和高压EN输入,简化了电源排序
- 具有各种保护特性和工作范围,非常适合用于汽车应用
- 3.5V至36V工作VIN范围
- 负载突降保护:40V
- 低压差操作:99%占空比
- 汽车温度范围:-40°C至+125°C
- 符合AEC-Q100标准
应用
- 汽车
- 工业
- 高压直流-直流转换器
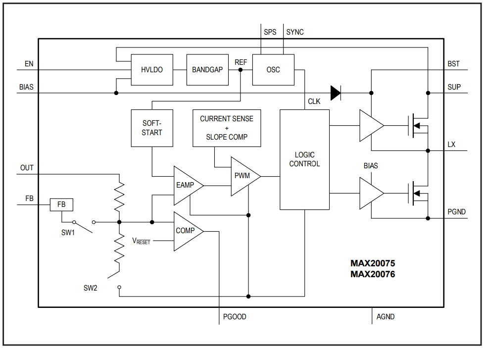
框图
发布日期: 2019-12-19
| 更新日期: 2023-05-08

