特性
- 符合严格的汽车OEM模块功耗和性能规格
- 跳变模式下的静态电流为3.5µA(VOUT = 3.3V时)
- ±1%输出电压精度:5.0V/3.3V固定电压或1V至10V可调电压
- 支持启动就绪设计,具有3.5V至42V宽输入电源电压范围
- EMI抑制特性可降低对敏感无线电频段的干扰,而不影响宽输入电压范围
- 50ns(典型值)最短导通时间允许汽车电池在3.3V 2.2MHz时实现输出无跳变操作
- 扩频选项
- 频率同步输入
- 电阻可编程频率范围:220kHz至2.2MHz
- 集成和散热增强型封装可节省电路板空间和成本
- 2MHz降压控制器
- 电流模式控制器,具有强制连续和跳跃模式
- 16引脚侧面可湿(SW)TQFN-EP封装
- 提供20A参考设计
- 保护特性提高系统可靠性
- 电源欠压闭锁
- 过热和短路保护
- 输出过压和欠压监控
- 汽车温度范围:+125°C至-40°C(1级)
应用
- 信息娱乐系统
- USB集线器
- 通用负载点(POL)
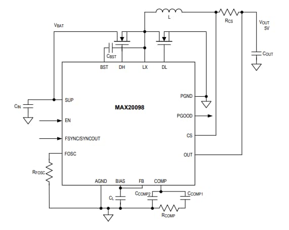
典型应用电路
其他资源
发布日期: 2020-01-14
| 更新日期: 2024-04-16

