特性
- 灵活的系统设计
- 宽工作电源电压范围:2.5V至5.5V
- 每通道集成270mΩ(典型值)开关,具有1A连续电流能力
- CC输入低于过压阈值时,具有20μA(典型值)的低供电电流
- CC输入超过过压阈值时,具有精确的上拉电流至CC输出(MAX20323F除外)
- 节约空间
- 12焊球0.4mm脚距1.7x1.32mm WLP
- 可靠的保护
- 精确的OVLO阈值:5.75V±0.2V
- 浪涌抗扰度高达80V (MAX20323/A/B)
- 超快速关闭:100ns(典型值)的响应时间
- 热关断保护
应用
- 智能手机
- 平板电脑
- 平板手机
- 工业电脑
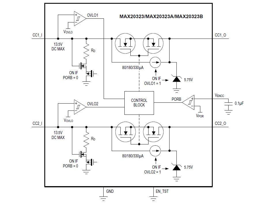
框图
发布日期: 2017-10-04
| 更新日期: 2023-04-13

