特性
- 延长充电间隙的电池使用时间
- 3个低IQ降压稳压器(IQ = 0.9µA(典型值))
- 220mA输出电流
- 通过灵活调节开关频率减少了噪声
- Buck1:0.700V至1.330V输出电压(10mV步进)
- Buck2:0.700V至2.275V输出电压(25mV步进)
- Buck3:0.700V至3.850V输出电压(50mV步进)
- LDO1 (IQ = 0.55µA(典型值))
- 100mA输出
- 2.7V到5.5V输入电压范围
- 0.8V到3.6V输出电压(100mV步进)
- LDO2(IQ = 1µA(典型值))
- 100mA输出
- 输入电压范围:1.71V至5.50V
- 0.9V到4.0V输出电压(100mV步进)
- LDO3(IQ = 1µA(典型值))
- 50mA输出
- 输入电压范围:1.00V至2.00V
- 0.50V到1.95V输出电压(25mV步进)
- 2个负载开关
- 输入电压范围:0.65V至5.50V
- 1Ω RON (SYS = 3.0V)
- 低IQ降压-升压稳压器(IQ = 2µA(典型值))
- 1.5W输出能力
- 2.6V到5.5V输出电压(50mV步进)
- 易于实施锂离子电池充电
- 线性锂离子电池充电器
- 5mA至500mA充电电流
- +28V/-5.5V容限输入
- 正常充电
- 热敏电阻监控器
- 智能电源选择器
- 线性锂离子电池充电器
- 优化系统控制
- 上电/复位控制器
- 按钮监器
- 出厂模式
- 系统接口
- 使用可编程分频器监控多路复用器,以监控系统电压和充电电流
- 3个低IQ降压稳压器(IQ = 0.9µA(典型值))
应用
- 可穿戴设备
- 物联网
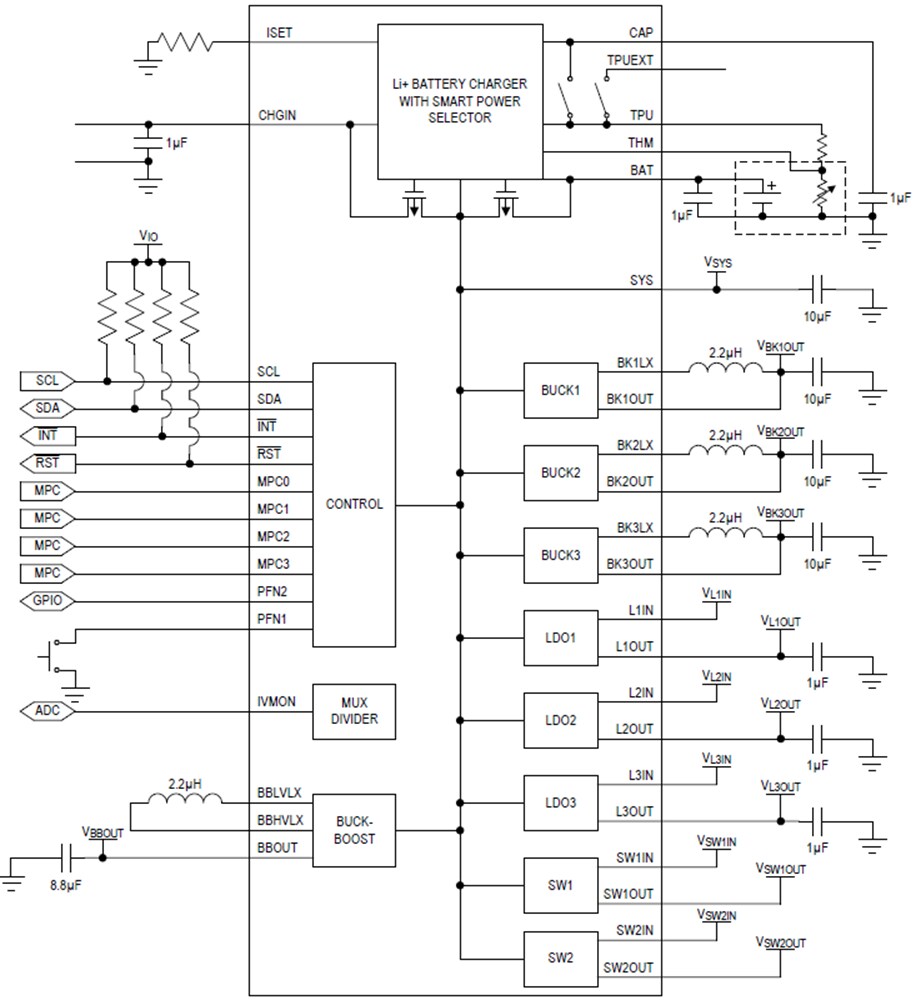
功能图
发布日期: 2018-11-05
| 更新日期: 2023-04-24

