MAX20361设有优化用于锂离子电池的集成充电和保护电路。该器件还可用于为超级电容器、薄膜电池或传统电容器充电。该充电器具有可编程充电截止电压,阈值可通过I2C接口编程,并具有温度关断功能。
Analog Devices MAX20361太阳能采集器采用12焊球、0.4mm间距、1.63mm x 1.23mm晶圆级封装(WLP)。
特性
- 单节/多节太阳能收集器
- 输入电压范围:225 mV至2.5 V(典型值)
- 从15μW至300mW以上可用输入功率高效采集,VSYS =3.8V、ISRC =30mA时效率为86%
- 采用小型2016 4.7μH电感器,解决方案尺寸小
- 采用小数VOC方法的最大功率点跟踪(MPPT)技术,通过I2C接口实现可编程小数VOC调节点
- 电池/超级电容器充电器
- 通过I2C接口实现可编程电池端接电压
- 通过I2C接口设置可编程电源良好唤醒信号输出阈值
- 工作温度范围:-40 °C至+85 °C
- 1.63mm x 1.23mm WLP12封装
应用
- 可穿戴健身设备
- 医疗器械
- 工业物联网传感器
- 资产跟踪设备
- 无线传感器网络
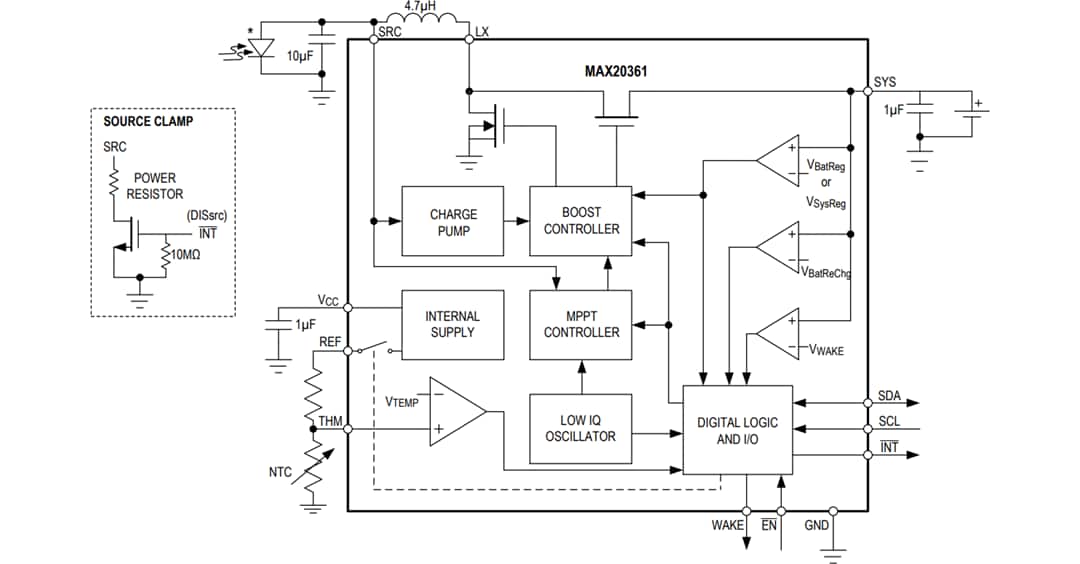
框图
太阳能应用电路
发布日期: 2020-10-09
| 更新日期: 2025-02-21

