Analog Devices / Maxim Integrated MAX20402/MAX20403汽车降压转换器
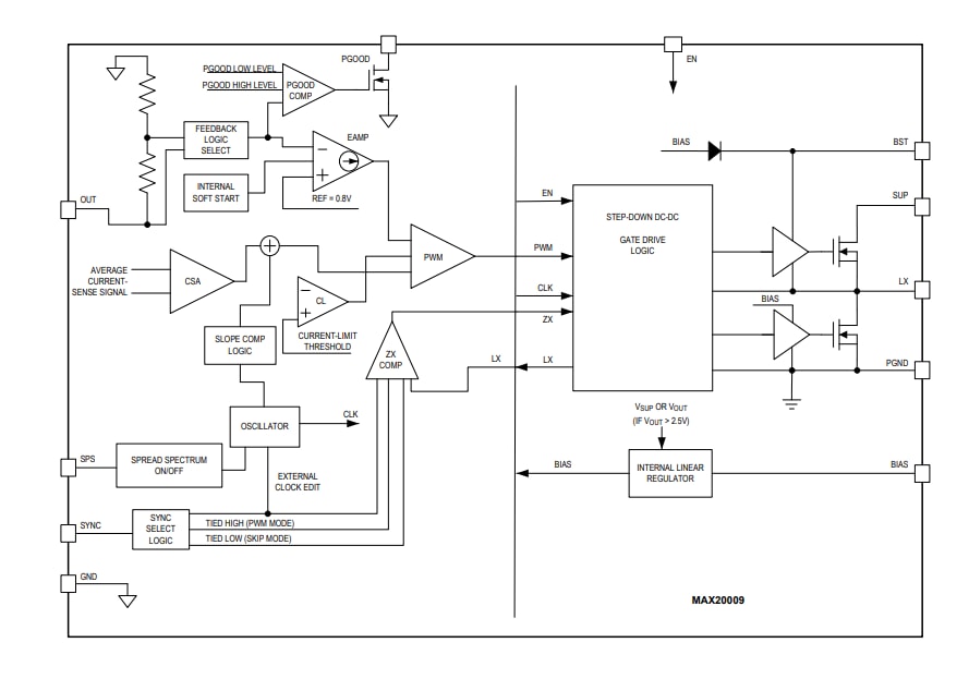
Analog Devices MAX20402 / MAX20403汽车同步降压转换器在微型封装中集成了高侧和低侧开关。在3V至36V的宽输入电压范围内,MAX20402 / MAX20403可提供高达2.5A/3.5A的电流。PGOOD信号监测电压质量。此系列IC以99%的占空比运行,在压差条件下工作,非常适合汽车和工业应用。MAX20402 / MAX20403拥有5V和3.3V的外部可编程或内部固定输出电压。拥有3MHz / 2.1MHz / 400kHz的固定内部频率可供选择,能够实现小型外部组件并减少输出纹波,且无AM干扰。当SYNC较低时,MAX20402 / MAX20403在轻载时自动进入跳跃模式,空载时则具有10μA的超低静态电流。Analog Devices MAX20402 / MAX20403拥有引脚可选择的强制PWM模式,有助于改善EMI性能。此系列转换器具有扩展频谱频率调制选项,可将由调制频率引起的EMI辐射降至最低。
MAX20402/MAX20403采用小型3mm x 3mm FC2QFN封装,外部元件极少。
特性
- 多功能、小尺寸
- 工作输入电压范围:3V至36V
- 同步直流-直流转换器,集成FET高达2.5A/3.5A
- 跳跃模式下静态电流:10μA
- 开关频率:3MHz/2.1MHz/400kHz
- 扩频选项
- 固定2.5ms内部软启动
- 提供可编程0.8V至12V输出电压范围或固定5V/3.3V选项
- 低压差操作:99%占空比
- 高精度,适用于关键安全应用
- 输出电压精度(FPWM):±1.5%
- 精密使能阈值,用于完全可编程UVLO阈值
- 精确的窗口化PGOOD
- 坚固耐用,适用于汽车环境
- 平均电流模式、强制PWM和跳跃操作
- 过热、过压和短路保护
- 3mm x 3mm FC2QFN封装
- 工作温度范围:-40°C至+125°C
- 可耐受42V负载突降
- 符合AEC-Q100标准
应用
- 汽车
- ADAS系统
- 雷达模块
- 信息娱乐
- 工业
- 高压直流-直流转换器
视频
简化框图
发布日期: 2023-01-31
| 更新日期: 2023-05-08
