Analog Devices / Maxim Integrated MAX20404/MAX20405/MAX20406降压转换器
Analog Devices MAX20404/MAX20405/MAX20406汽车用同步降压转换器尺寸小,集成了高侧和低侧开关。该系列提供高达6A电流,具有3V至36V宽输入电压范围。通过观察PGOOD信号可以监控电压质量。该模块 以99%占空比运行,在压差模式下工作。因此,该器件非常适合用于汽车和工业应用。Analog Devices MAX20404/MAX20405/MAX20406车用同步降压转换器支持5V和3.3V可编程设定或固定输出电压。该器件的内部固定频率为2.1MHz(或400KHz或3MHz),支持小型外部元件,减少输出纹波,确保无AM干扰。该转换器在轻负载时自动进入跳跃模式,空载时具有10μA超低静态电流。MAX204xx系列在单相配置中提供4A至10A引脚对引脚兼容,在双相配置中提供高达20A电流。此外,MAX20405优化用于双相操作,具有非常高的电流共享精度。该器件提供扩频调制功能,设计用于最大限度地降低调制频率引起的EMI辐射。
特性
- 多功能、小尺寸
- VIN工作范围:3V至36V
- 跳跃模式下的静态电流为10μA
- 同步直流-直流转换器,具有集成式FET
- 400kHz、2.1MHz和3MHz固定频率选项
- 固定2.5ms内部软启动
- 可编程0.8V至10V输出,或3.3V和5.0V固定输出选项
- 3.5mm x 3.75mm 17-Pin FC2QFN
- 对称封装提供出色的EMI性能
- 双相能力
- 可用于双相配置,实现大功率设计
- 通过共享VEA引脚实现动态电流共享
- 低IQ运行能力(双相)
- 高精度
- 无负载时FPWM模式下的输出电压精度为±1%
- 提供PGOOD指示,实现精确的输出电压监控
- 坚固耐用,适用于汽车环境
- 强制PWM和跳跃模式工作
- 低压差操作:99%占空比
- 过热和短路保护
- 工作温度范围:-40°C至+125°C
- 承受42V负载突降
- 符合AEC-Q100标准
应用
- 汽车
- 信息娱乐系统
- ADAS和其他安全关键型应用
- 工业
- 高压直流-直流转换器
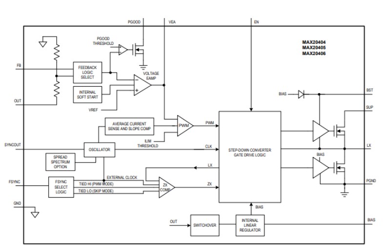
框图
发布日期: 2021-08-11
| 更新日期: 2023-04-18
