MAX20408 / MAX20410提供可编程或固定输出电压选项。2.1MHz和400kHz选项下高开关频率支持小型外部元件、降低输出纹波,确保不受AM干扰。SYNC输入可编程性支持三种模式,以优化性能(强制PWM模式、具有超低静态电流的跳跃模式以及与外部时钟同步)。扩频选项可最大限度地降低EMI辐射。
Analog Devices MAX20408/MAX20410还具有双相功能,可实现高达20A设计。两个IC可配置为主器件和从器件,具有动态均流和180º异相运行功能。MAX20408 / MAX20410采用小型3.5mm x 3.75 mm、17引脚FC2QFN封装。这些器件与MAX20404/MAX20405/MAX20406(4A至6A)系列产品引脚对引脚兼容。
特性
- 大功率直流/直流转换器,解决方案尺寸小
- 工作输入电压范围:3.0V至36V
- 集成高侧和低侧FET
- 最大输出电流:8A/10A
- 固定频率选项:400kHz和2.1MHz
- 固定软启动时间:2.5ms
- 最短导通时间:34ns
- 可编程0.8V至10V输出,400kHz,0.8V至6V输出,2.1MHz或固定选项
- 输出电压精度:±1.8%
- 对称和平衡SUP和PGND引脚分配布局,实现出色的EMI性能
- 散热增强型3.5mm x 3.75mm、17引脚FC2QFN封装
- 在所有负载范围内均具有高效率
- 跳跃模式下的静态电流为10μA
- 高达94.3%的效率 (12VIN/5VOUT/2.1MHz)
- 高达95.6%的效率 (12VIN/5VOUT/400kHz)
- 双相运行,负载能力高达20 A
- 频率同步输入/输出
- 主从器件之间180º异相
- 动态均流
- 汽车环境下可靠工作
- 强制PWM和跳跃模式运行
- 低压差操作:99%占空比
- 支持42V负载突降
- 扩频选项
- 电源良好指示器
- 过热和短路保护
- 汽车级温度范围:-40°C至+125°C
- 符合AEC-Q100标准
- 可扩展电源解决方案
- 占位尺寸与MAX20404、MAX20405和MAX20406兼容
- 3.5mmx3.75mm FC2QFN-17封装
应用
- 汽车电源
- 信息娱乐系统
- 高级驾驶辅助系统 (ADAS)
- 工业电源
- 通用降压转换器
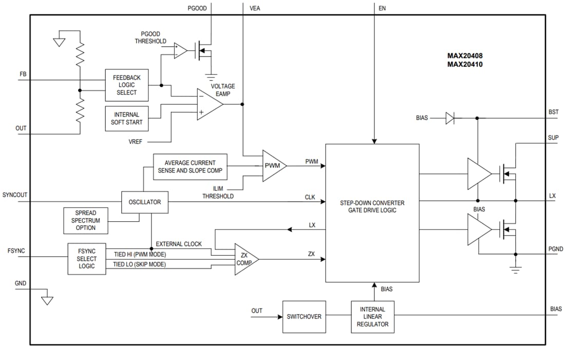
框图
发布日期: 2021-09-08
| 更新日期: 2024-10-15

