该器件采用2.2MHz工作频率,因此可以使用全陶瓷电容器,从而最大限度地减少外部元件占位。可编程扩频调制可最大限度抑制电磁辐射。由于集成了低RDS(ON) 开关,因此简化了布局,并提高了重负载时的效率。其他特性包括软启动升压、过流限制和过温保护。MAX20416降压转换器采用无铅、24引脚TQFN封装。
特性
- 多功能、小尺寸
- 双路同步降压转换器,电流高达3A
- 固定输出电压:0.8V至3.8V
- 电阻可调输出电压
- 工作电源电压:3.0V至5.5V
- 工作频率:2.2MHz
- 欠压阈值:93% ±3%
- 过压阈值:107% ±3%
- 独立的EN输入和低电平有效RESET_输出
- 双路同步降压转换器,电流高达3A
- 高精度
- 输出电压精度:±1.5%
- 针对降压转换器的出色负载瞬态性能
- 坚固耐用,适用于汽车环境
- 电流模式、强制PWM和跳跃工作模式
- 过温和短路保护
- 4mm × 4mm 24引脚TQFN
- 汽车温度范围:-40°C至+125°C
应用
- ADAS
- 信息娱乐
- SOC电源
其他资源
典型工作电路
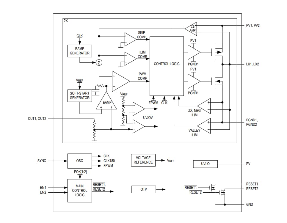
内部框图
发布日期: 2019-10-30
| 更新日期: 2023-04-13

