该器件具有2.1MHz固定频率脉宽调制 (PWM) 模式,适合用于所有直流-直流输出,提供更好的抗噪性和负载瞬态响应。2.1MHz频率运行可使用全陶瓷电容器,最大限度地减少外部元件数量。可编程扩频调制最大限度地减少电磁辐射。集成的低RDS(ON) 开关提高了重负载时的效率,并简化了分立式解决方案的布局。
该器件具有出厂预设的输出电压。其他特性包括软启动、过流和过热保护。
特性
- 多功能、小尺寸
- 高达2.5A的同步高压降压转换器
- 输入电压范围:3.5 V至40.0 V
- 3.3 V 输出电压
- 5V同步500mA升压转换器
- 双通道同步降压转换器,电流高达3A
- 8V至3.9875V(12.5mV步进)
- 灵活的电源排序器,用于OUT2、OUT3和OUT4
- 可编程挑战/响应或窗口看门狗
- 两个免费可编程UV/OV电压监视器
- 兼容I2C快速模式+的接口带数据包错误检查 (PEC) 选项
- 1 MHz内部运行,带扩频选项
- RESET输出
- 电流模式,强制PWM运行
- 高精度,适合用于汽车安全完整性等级 (ASIL) 应用
- 输出电压精度:±1.5%
- ±1% OV/UV监测
- 诊断和冗余电路
- 符合ASIL C规范
- 冗余参考
- BIST诊断
- 开路引脚上故障安全
- RESET上短路引脚检测
- 安装ID位置检测
- 坚固耐用,适用于汽车环境
- 过热和短路保护
- 汽车级温度范围:-40°C至+125°C,1级
- 5mm x 5mm侧翼可湿性TQFN24封装
应用
- 高级驾驶辅助 系统 (ADAS)
- 安全性完整性等级应用
简化框图
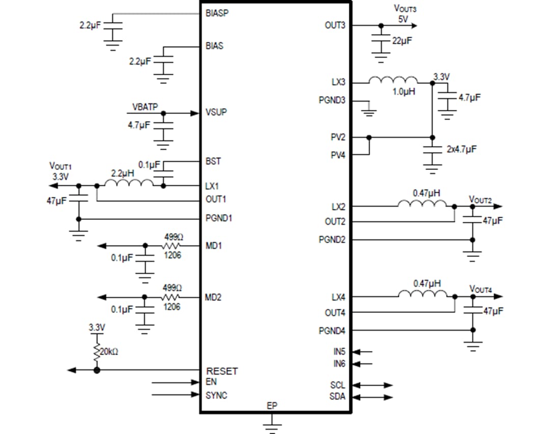
典型应用电路
发布日期: 2020-05-12
| 更新日期: 2024-05-15

