ADI MAX20457双路同步降压转换器具有各种保护特性,包括逐周期电流限制和热关断。MAX20457指定汽车级工作温度范围为-40°C至+125°C,采用热增强5mm x 5mm、28引脚TQFNEP封装。MAX20457转换器设计用于可在宽输入电压范围(例如汽车冷启动或启停引擎条件)内工作,具有中高功率要求的应用。
特性
- 符合严格的OEM模块功耗和性能规格
- 电源电流:10μA(5V降压开启)
- 电源电流:8μA(3.3V降压开启)
- 电源电流:10μA(两个降压开启)
- EMI抑制特性可降低对敏感无线电频段的干扰,不影响宽输入电压范围
- 最短导通时间:20ns(典型值),确保2.1MHz时3.3V输出无跳跃运行
- 扩频选项
- 锁相环 (PLL) 频率同步
- 集成和散热增强型封装可节省电路板空间和成本
- 两个2.1MHz电流模式转换器,具有强制固定频率和跳跃模式
- 散热增强型5mm x 5mm、28引脚TQFNEP封装
- 支持启动就绪设计
- 宽输入电源电压范围:3.5V至36V
- 保护特性提高系统可靠性
- 电源欠压闭锁
- 过热和短路保护
应用
- 汽车启停系统
- 仪器组
- 分布式直流电源系统
- 导航与无线电随身设备
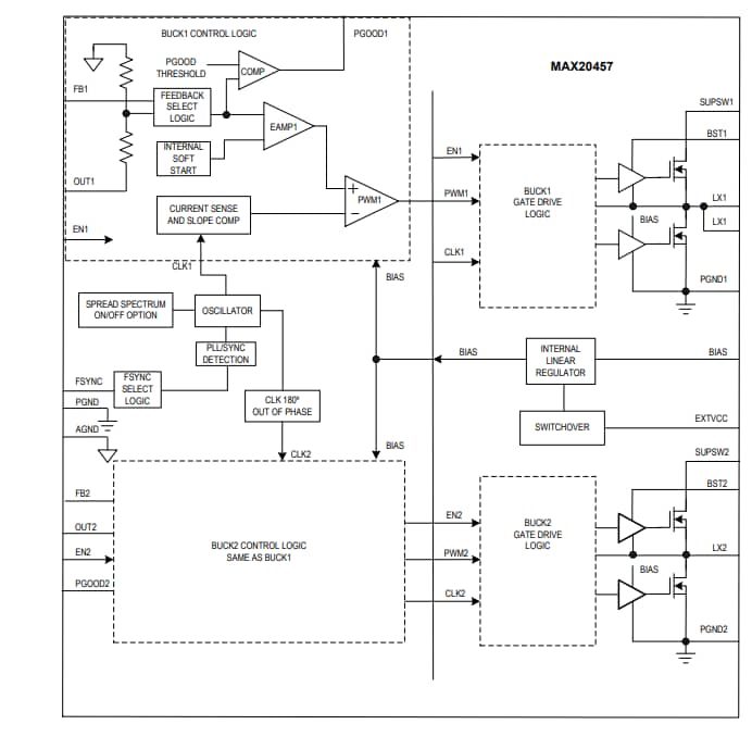
框图
发布日期: 2021-02-08
| 更新日期: 2023-04-14

