ADI MAX20458 36V升压控制器具有高达2.1MHz的高开关频率,所需外部元件少,输出纹波低,并保证无AM频段干扰。保护特性包括逐周期限流和热关断。MAX20458升压控制器的指定汽车级温度范围为-40°C至+125°C。
特性
- 符合严格的OEM模块功耗和性能规范
- 5V降压开启供电电流为10μA
- OUT可以是5V也可以是3.3V
- 所有稳压器开启供电电流为30μA
- 支持启动就绪设计
- 通过低至2V电池电压冷启动调节输出电压
- 宽输入电源电压范围:+3.5 V至+36 V
- EMI抑制特性降低了与敏感无线电频段的干扰而不用牺牲宽输入电压范围
- 20ns(典型值)最短导通时间确保在2.1MHz下3.3V输出无跳跃运行
- 扩频选项
- 锁相环 (PLL) 频率同步
- 集成和散热增强型封装可节省电路板空间和成本
- 两个2.1MHz降压转换器带一个异步升压控制器
- 电流模式控制器,具有强制固定频率和跳跃模式
- 散热增强型5mm x 5mm、28引脚TQFN EP封装
- 保护特性提高系统可靠性
- 电源欠压闭锁
- 过热和短路保护
应用
- 汽车起停系统
- 仪表盘
- 分布式直流电源系统
- 导航与无线电随身设备
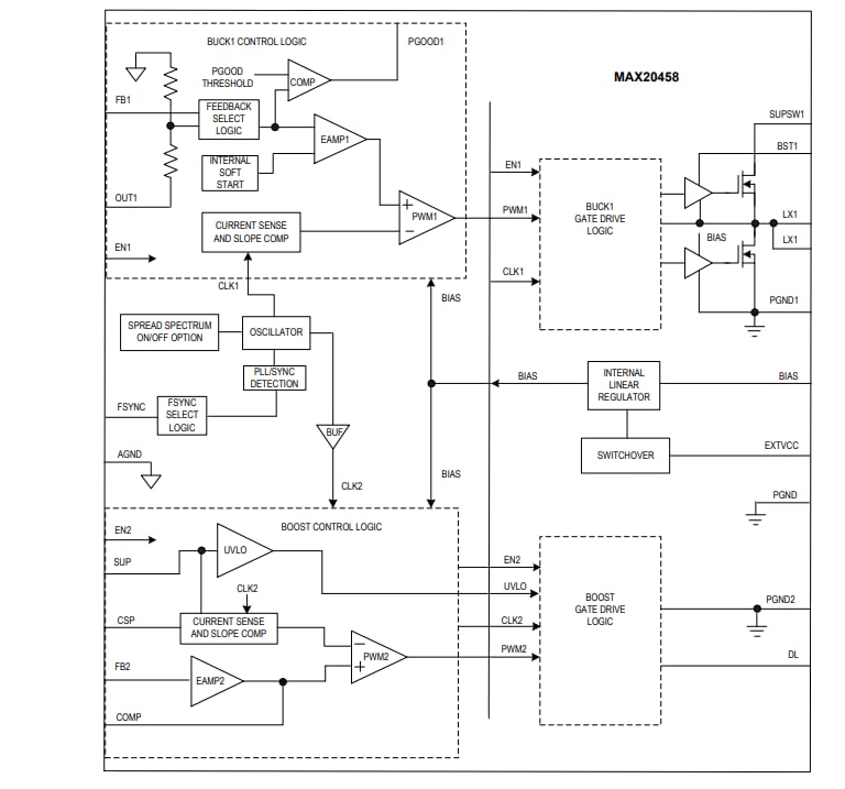
框图
发布日期: 2020-12-23
| 更新日期: 2024-08-12

