Analog Devices / Maxim Integrated MAX20743EVKIT评估套件
Maxim MAX20743EVKIT评估套件是用于评估MAX20743稳压器集成电路的参考平台。该款单芯片集成式开关稳压器提供了尺寸极其紧凑、低成本、高效、快速、准确而又可靠的供电解决方案,适用于高达35A的新兴低输出电压应用。该评估套件由经全面组装并经过测试的PCB组成,用于实施MAX20743。考虑到在各种应用中的灵活性和易用性,该套件设有跳线引脚、测试点以及输入/输出连接器。该评估板配置有“边缘条”,以便在评估系统时实现高di/dt加载。+VOUT连接位于顶部,而返回(或-VOUT)位于底部,可直接映射顶部条。特性
- 高效率和功率密度
- 元件数量少
- 小尺寸解决方案
- 509mm2(包括电感器和输出电容器)
- 性能经过优化
- 缩短设计导入时间
- 可连接Maxim PMBus™加密狗和PowerTool™ GUI
- 经过验证的PCB布局
- 完全组装并经过测试
套件内容
- 4.5V至16V电源
- 0A至35A负载
- 示波器、探头和电压表
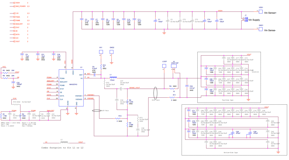
MAX20743EVKIT示意图
发布日期: 2017-07-13
| 更新日期: 2023-04-17
