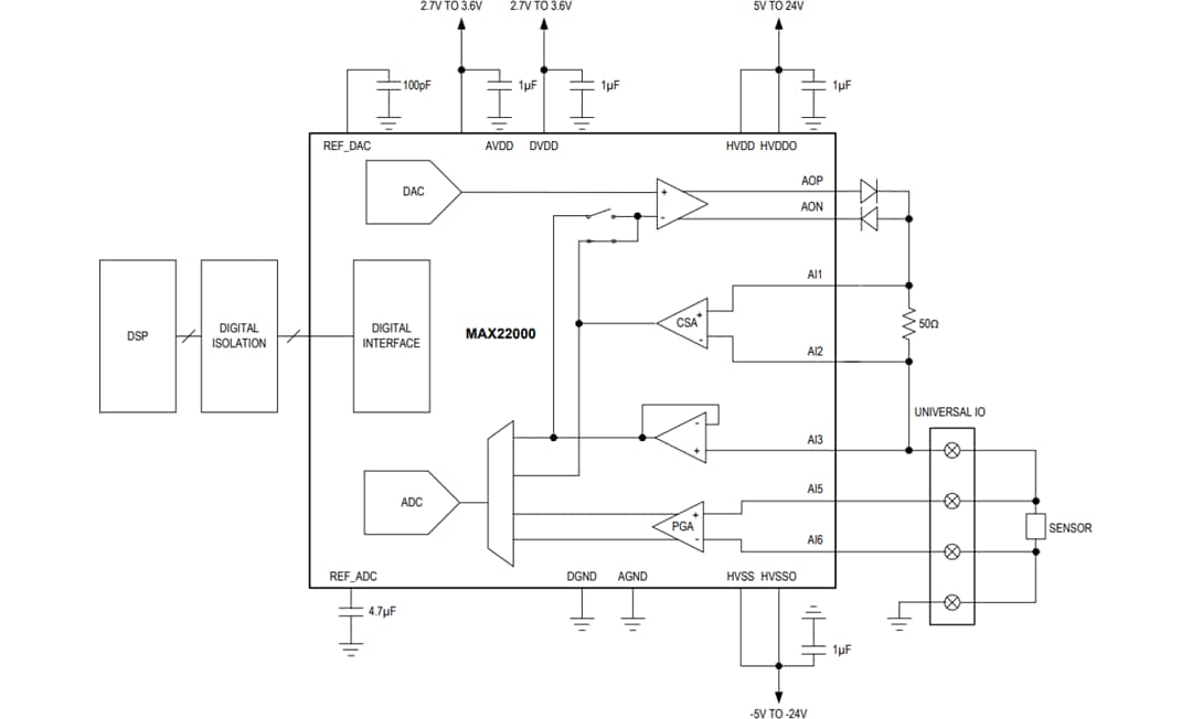
MAX22000通过高速20MHz SPI总线进行通信,用于所有配置/管理信息以及转换结果。可选的8位CRC提高了SPI接口的可靠性,防止所有8位突发和双位错误。该器件采用2.7V至3.6V模拟和数字电源以及±24V高压电源供电。
Analog Devices MAX22000采用64引脚LGA封装,在-40°C至+125°C工业温度范围内工作。
特性
- 精确
- AOVM模式:
- 0.02% FSR精度,室温
- 0.1% FSR精度,±50°C温度变化
- 5ppm/°C内部基准
- AOVM模式:
- 灵活
- 6个模拟输入/1个模拟输出,使用软件可配置的电压和电流
- 2个辅助ADC输入,用于冷结测量
- RTD输入模式,采用2线、3线或4线配置
- 热电偶输入模式
- 输入/输出电压范围:±12.5V
- 输出电流范围:±25mA或±2.5mA
- PGA输入电压范围:±25V、±2.5V、±500mV、±250mV和±125mV
- +24V现场电源,用于电流环路
- ADC和/或DAC可选外部基准
- 6个GPIO
- 20 MHz SPI接口
- 高度可靠
- 所有模拟I/O端口提供±36V保护
- 过流保护
- 热关断
- 所有高压电源上欠压中断
- CRC检测
- 所有模拟输入上开路检测
- 所有引脚上2kV HBM保护
- 工作温度范围:-40°C至+125°C
- 小型9mm x 9.5mm LGA64封装
应用
- 可编程逻辑控制器 (PLC)
- 可编程自动化控制器 (PAC)
- 分布式控制系统
- 过程控制
框图
典型应用电路
发布日期: 2020-10-16
| 更新日期: 2024-07-11

