MAX2202X评估套件设有预先安装的MAX22028,采用8引脚宽体SOIC封装,但也可用于评估MAX22025/F、MAX22027/F和MAX22028F。
特性
- 在3.3V单电源下工作
- 设有接线端子连接器,便于评估RS-485
- 隔离电压:3500VRMS(持续60秒)
- 完全组装并经过测试
应用
- 水电气表
- 采暖、通风和空调 (HVAC)
- 工业自动设备
- 可编程逻辑控制器
必要设备
- 3.3 V、500 mA直流电源
- 信号/函数发生器
- 示波器
板布局
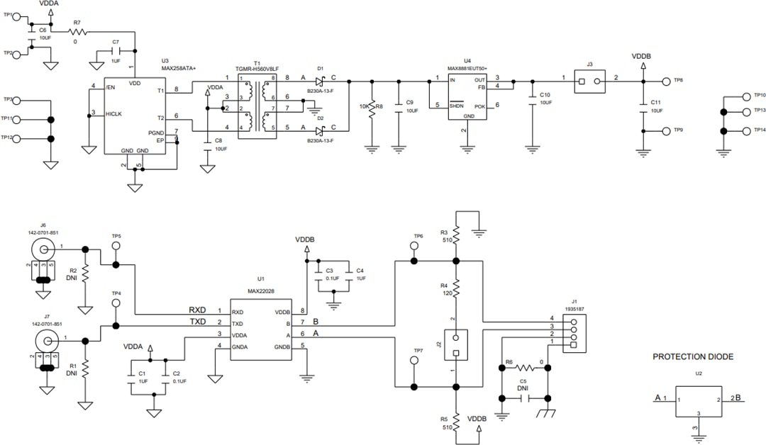
原理图
发布日期: 2020-06-24
| 更新日期: 2024-05-31

