Analog Devices / Maxim Integrated MAX2220x 36V/3.5A有刷电机驱动器
Analog Devices Inc. MAX2220x 36V/3.5A有刷电机驱动器具有低阻抗FET,RON 典型值为0.3Ω,可实现高驱动效率。这些有刷电机驱动器的工作电源电压为36V,温度范围为-40°C至+125°C。3.5A的峰值额定电流受过流保护(OCP)阈值的限制。该峰值电流是驱动器可为短瞬态提供的最大电流。ADI MAX2220x电机驱动器还具有一个非耗散、精确的集成电流检测(IC)和一个嵌入式内部电流驱动调节(CDR)电路。该电机驱动器IC采用微型TDFN12封装,尺寸为3mm x 3mm。应用包括有刷直流电机驱动器、步进电机驱动器(仅限单相)和锁存阀/螺线管。特性
- 一个具有36V额定电压的完整半桥
- 300mΩ(典型)总RDS(ON)(高侧+低侧)(TA = +25°C)
- 额定电流(+25°C典型值)
- 3.5A IPEAK
- 2A IRMS
- 可配置的电流驱动调节(CDR),用于限制失速和浪涌电流,CDR的可配置关断时间(tOFF)。
- 无损集成电流感应(ICS)消除了外部大型电阻器,降低了功耗
- 内部检测电流的电流检测输出(CSO)功能复制在ISEN引脚上输出
- 故障指示器引脚(FAULT)
- 完全集成的电荷泵
- 保护特性
- 每个单独通道的过流保护(OCP)
- 欠压闭锁(UVLO)
- 热关断(TSD)T = 165°C
- ESD保护8kV HBM(OUT1和OUT2引脚)
- 电流驱动调节监控器(CDROUT)(仅限MAX22207)
- 超小型TDFN-12封装,尺寸为3mm x 3mm
- 工作温度范围:-40°C至+125°C
应用
- 有刷直流电机驱动器
- 步进电机驱动器(仅限单相)
- 锁存阀和螺线管
元件
- MAX22201 具有用户可配置的关断时间,可通过将外部电阻器连接到ROFF引脚来设置。
- MAX22202 设有ENBL/相位接口和额外的逻辑输入引脚(MODE),用于选择慢速/快速衰减。中断条件超过2.2ms,然后MODE引脚的高至低转换进入低功耗休眠模式。
- MAX22207 具有CDR监控器开漏输出,在内部调节环路控制驱动器时有效。
- MAX22201 和 MAX22207 通过两个PWM逻辑输入(IN1、IN2)进行控制,从而形成四种可能的状态:正向、反向、制动(慢速衰减)和滑行。MAX22201 可将两个输入设置为低电平(超过2.2ms),进入低功耗休眠模式。
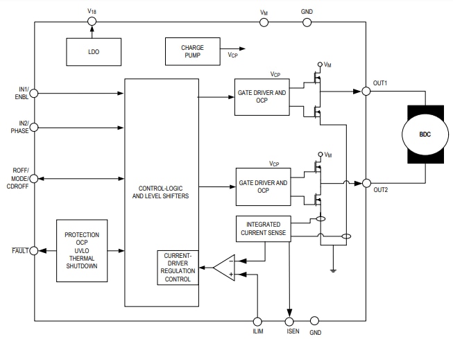
框图
发布日期: 2021-03-08
| 更新日期: 2023-06-19
