特性
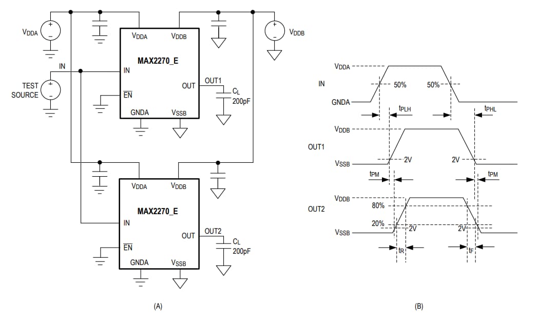
- 匹配传播延迟
- 20ns最小脉冲宽度
- 室温下的传播延迟为35 ns
- 零件间传播延迟匹配
- 室温下为2ns
- 在-40°C至+125°C温度范围内为5ns
- 可靠的电流隔离
- 耐受3kVRMS 持续60s (VISO)
- 持续耐受848VRMS (VIOWM)
- 耐受GNDA和VSSB之间的±5 kV浪涌,波形为1.2/50μs
- 高CMTI(300kV/μs,典型值)
- 精密UVLO
- 提供多种选项,支持各种应用
- 3个输出选项:GNDB、米勒钳位或可调UVLO
- 2种输入配置:单端带使能(E版本)或差分(D版本)
应用
- 逆变器用隔离式栅极驱动器
- 电机驱动器
- UPS和光伏逆变器
测试电路和时序图
发布日期: 2020-07-21
| 更新日期: 2024-06-11

