ADI MAX25201/MAX25202 HV同步升压控制器提供开关频率操作(高达2.2MHz)、减少输出纹波、避免AM频段干扰,允许使用更小外部元件。开关频率可通过电阻器在220kHz至2.2MHz范围内调节。
MAX25201/MAX25202控制器可在-40°C至+125°C汽车级温度范围内工作,具有逐周期电流限制和热关断保护特性。
特性
- 符合严格的OEM模块功耗和性能规格
- 跳跃模式下的静态电流为20µA
- FB电压精度:±1.5%
- 输出电压范围:固定或3.5 V至60 V可调
- EMI抑制特性可降低对敏感无线电频段的干扰,不影响宽输入电压范围
- 扩频选项
- 频率同步输入
- 电阻器可编程频率:200 kHz至2.2 MHz
- 支持启动就绪设计
- 启动后工作电压低至1.8V
- 宽输入电源电压范围:+4.5 V至+36 V
- 集成和散热增强型封装可节省电路板空间和成本
- 电流模式控制器,具有强制连续和跳跃模式
- 散热增强型16引脚TQFN-EP封装
- 保护特性提高系统可靠性
- 电源欠压闭锁
- 过热和短路保护
应用
- 信息娱乐系统
- 仪表组系统
- 紧急呼叫
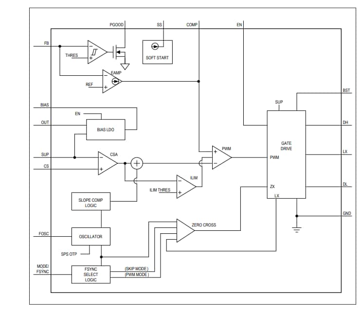
框图
发布日期: 2020-11-16
| 更新日期: 2024-07-29

