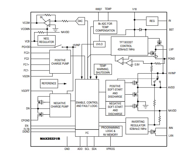
MAX25221和MAX25221B的温度传感器接口块可选择性地测量温度,从而根据测量的温度调整VCOM输出电压。
MAX25220/MAX25221/MAX25221B符合AEC-Q100标准,采用TQFN32封装,设计用于在-40°C至+125°C温度范围内工作。
特性
- 高度集成
- 同步升压提供4.2V至10.5V AVDD,电流高达200mA
- NAVDD逆变器输出,电流高达-200 mA
- 15mA VGON 输出(7.6V至20.2V),自3x稳压电荷泵
- VGOFF(-18.2V至-5.6V),自稳压电荷泵,电流高达-15mA(电荷泵倍频器)
- 所有电源轨上电和断电期间受控排序
- VCOM输出范围:+1 V至-2.49 V(83 mV步进)(仅限MAX25221)
- NTC输入,用于温度测量/补偿(仅限MAX25221)
- 低EMI、420kHz/2.1MHz开关频率,带扩频
- I2C控制/诊断接口,具有FLTB(中断)输出、所有输出UV诊断功能
- 用途广泛
- AVDD/NAVDD、VGON、VGOFF、VCOM和排序上的非易失性输出电压设置
- 支持编程后独立工作模式
- 紧凑型5mm x 5mm TQFN32封装
- 符合AECQ100 1级标准
应用
- 信息娱乐系统显示屏
- 仪表盘
- 中央信息显示屏
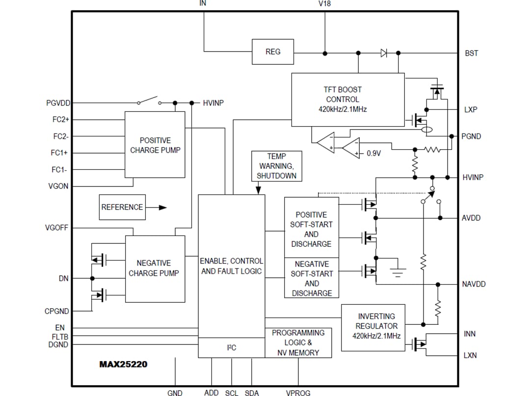
MAX25220框图
MAX25221/B框图
典型应用电路
发布日期: 2020-07-10
| 更新日期: 2024-06-04

