Analog Devices / Maxim Integrated MAX25256半桥变压器驱动器
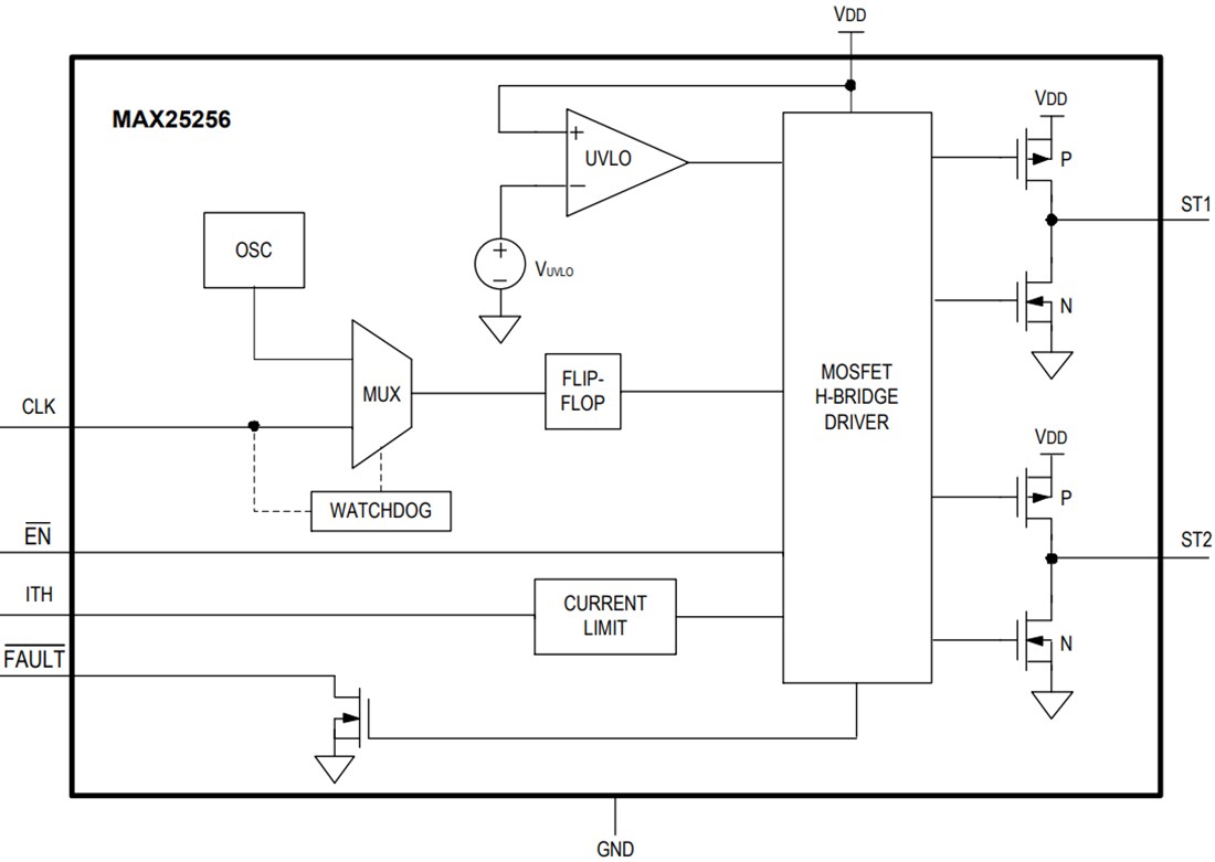
Maxim Integrated MAX25256半桥变压器驱动器为构建高达10W隔离式电源提供了简单的解决方案。该器件采用8V至36V宽直流 (DC) 电源供电,可驱动变压器’的一次侧线圈,电流高达300mA。通过变压器的’副边与原边的匝数比设定输出电压,可以产生几乎任意电压的隔离输出。器件具有可调节限流,从而间接限制副边负载电流, 外部电阻器设置MAX25256的电流限制。一旦器件检测到过热或过流故障,即刻触发输出。此外,器件还具有低功耗模式,当驱动器不工作时,将整体电源电流降至 0.65mA(典型值)。器件可以使用内部振荡器工作;外部时钟输入可同步多个MAX25256器件并可精确设定开关频率。内部电路确保工作在固定的50%占空比,确保在使用任何时钟源时不会有直流电流通过变压器。
该Analog Devices模块采用小型10引脚 (3mm x 3mm) TDFN封装,额定汽车级温度范围为-40°C至+125°C。
特性
- 简单灵活的设计
- 电源范围:8V至36V
- 效率高达90%
- 提供高达10W变压器驱动
- 欠压闭锁 (UVLO)
- 2.5V至5V兼容逻辑接口
- 内部或外部时钟源
- 可调节过流阈值
- 集成系统保护
- 故障检测和指示
- 过流限制
- 过热保护
- 节省电路板空间
- 小型10引脚TDFN封装 (3mm x 3mm)
- 符合AECQ-100标准
应用
- 隔离式栅极驱动器电源
- 用于控制器局域网 (CAN)、串行外设接口 (SPI)、I2C等的隔离电源。
- 用于电机控制的隔离电源
- 双电池系统
功能图
发布日期: 2021-09-03
| 更新日期: 2023-04-17
