该器件的保护特性包括受保护的HVCC1、HVCC2、HVD+和HVD-引脚上的±15kV IEC 61000-4-2、ISO 10605 ESD和短路至V BUS(24V)。该器件还具有集成BC1.2充电检测CDP、DCP或直通(SDP)模式、Apple® 2.4A、Samsung® 2A和中国BYD/T 1591-2009充电仿真支持。
特性
- USB Type-C™ CC1/CC2保护开关
- 集成550mΩ VCONN FET,具有250mA过流保护
- USB 2.0 D+/D-保护开关,带宽为1GHz
- 24V CC和USB 2.0保护,防止VBUS短路
- 自动故障检测和恢复,具有符合行业标准的复位定时
- 集成苹果和三星专用充电终端电阻器
- 支持USB BC1.2 CDP和DCP模式
- 支持中国YD/T 1591-2009
- 兼容USB On-the-Go规范和Apple CarPlay
- 高ESD保护(HVD+/HVD-、HVCC1/HVCC2)
- ±2kV人体模型
- ±15kV ISO 10605气隙放电
- ±8kV ISO 10605触点
- ±15kV IEC 61000-4-2气隙放电
- ±8 kV IEC 61000-4-2接触放电
- 4mmx4mm 16引脚TQFN-EP封装
- 工作温度范围:-40 °C至+105 °C
- 符合AEC-Q100和AEC-Q006标准
应用
- 汽车无线电和导航
- 汽车用USB集线器
- 汽车多媒体盒应用
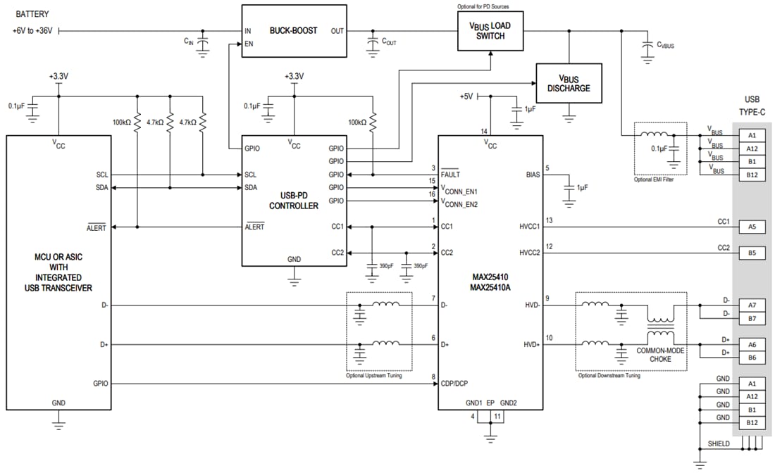
典型应用
发布日期: 2020-01-22
| 更新日期: 2024-04-18

