特性
- 启动后,电池输入电压低至3V
- 宽升压占空比,支持低输入 电压
- 升压或SEPIC电流模式直流-直流控制器
- 工作频率范围:400kHz至2.2MHz
- 扩频可用
- 可以与外部时钟同步
- LED灌电流
- 每串输出电流高达120mA
- 低OUT_稳压,实现最佳效率
- 可选输出相移
- 调光比:16667:1(200Hz时)
- 用于LED电流折返的NTC输入
- 支持模拟调光
- 内置自动渐变功能
- FLTB输出提供诊断信息
- LED短路或开路
- 热关断
- 输出欠压
- 紧凑型4mm x 4mm TQFN封装
- AEC-Q100 1级
应用
- 汽车仪表板
- 汽车中央信息显示屏
- 汽车平视显示器
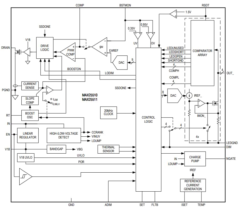
框图
发布日期: 2021-09-07
| 更新日期: 2023-04-18

