Analog Devices / Maxim Integrated MAX25512 4通道LED背光驱动器
Analog Devices MAX25512 4通道LED背光驱动器是一款白色LED背光驱动器,集成了电流模式升压转换器,其工作开关频率范围为400kHz至2.2MHz,集成了扩频功能。该器件可包含输出通道相移选项,可进一步降低电磁干扰 (EMI)。该器件每通道提供高达120mA电流,并包括一个用于外部nMOS系列开关的控制输出。启动后,它能够在低至3V的电压下工作。MAX25512具有一个I2C接口,可实现灵活的控制和详细诊断。Analog Devices MAX25512采用紧凑型TQFN封装,工作温度范围为-40°C至+125°C。特性
- 启动后,可在电池输入电压低至3V下工作
- 宽升压占空比,支持低输入电压
- 升压或SEPIC电流模式直流/直流控制器
- 工作频率范围:400kHz至2.2MHz
- 扩频可用
- 能够同步到外部时钟
- LED灌电流
- 每串输出电流高达120mA
- 低OUT_稳压,实现最佳效率
- 可选输出相移
- I2C控制,提高灵活性
- 调光比:16667:1(200Hz时)
- 用于高温时LED电流折返的NTC输入
- 具有混合调光能力
- 内置可编程自动渐变功能
- 详细诊断使用了I2C和FLTB输出
- LED短路或开路
- 热关断
- 输出欠压
- 紧凑型4mm x 4mm TQFN封装
- AECQ100 1级
应用
- 汽车仪器组
- 汽车中央信息显示屏
- 汽车平视显示器
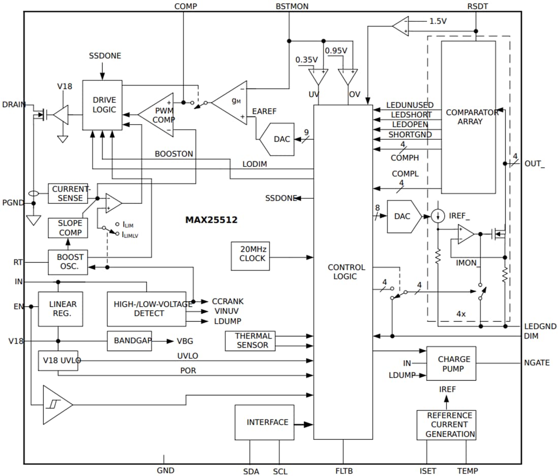
简化框图
发布日期: 2021-06-09
| 更新日期: 2023-04-12
