MAX25600控制器可根据输入与输出电压之比,在降压、升压和降压-升压模式之间无缝切换。该器件还具有故障标志,可指示开路LED、短路LED或热关断条件。该LED控制器提供模拟和数字PWM调光功能,内置模拟PWM调光功能,调光频率为200Hz。
该器件集成了一个高侧P通道调光MOSFET驱动器,用于需要具有快速上升沿和下降沿LED电流的PWM调光应用。此外,MAX25600还具有强大的输出开路和短路保护特性,符合AEC标准,适用于汽车应用。
特性
- 高度集成,最大限度地减少了高亮度LED驱动器的BOM,节省了空间并降低了成本
- 宽输入电压范围:5V - 60V
- H桥单电感器降压-升压架构
- 恒定电流和恒定电压调节
- 带EP焊盘的28引脚TSSOP封装和带EP焊盘的28引脚 (5mm x 5mm) TQFN封装
- 宽调光比可实现高对比度
- 模拟和PWM调光
- 采用扩频的无闪烁PWM调光
- 集成pMOS调光FET栅极驱动器
- 200Hz板载斜坡简化了PWM调光
- 保护特性和宽温度范围可提高系统可靠性
- 短路、过压和热保护
- LED电流监视器和输入电流限制器
- 工作结温范围:–40°C至+125°C
- 符合汽车类AEC-Q100标准
应用
- 汽车外部照明
- 一般照明
- 商业照明
- 工业照明
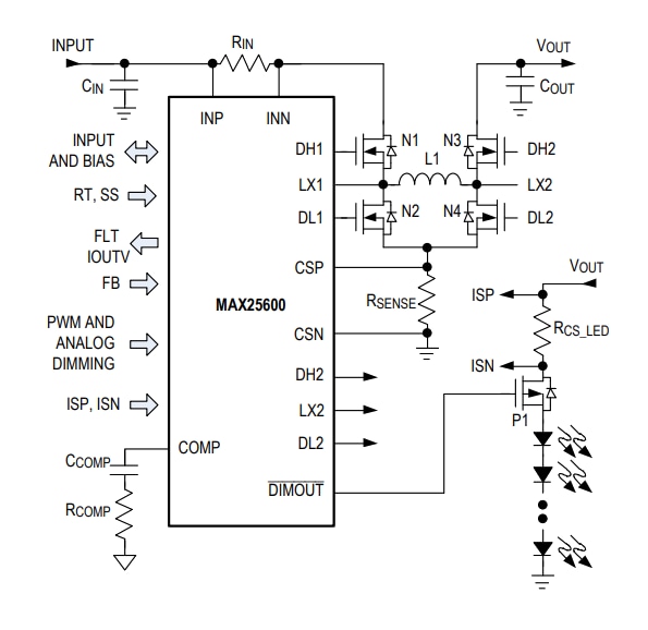
简化应用电路
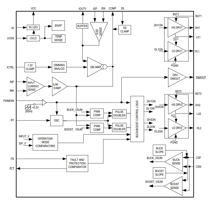
框图
发布日期: 2019-06-28
| 更新日期: 2023-04-17

